28投行论坛

 找回密码
 立即注册
查看: 3|回复: 0

【香港IPO上市实务手册】第一部分 上市规则--3、港股上市指南:适合企业类型、上市标准、流程与费用全景解析

[复制链接]

107

主题

122

帖子

374

积分

中级会员

Rank: 3Rank: 3

积分
374
发表于 9 小时前 | 显示全部楼层 |阅读模式
【香港IPO上市实务手册】

第一部分 上市规则

3、港股上市指南:适合企业类型、上市标准、流程与费用全景解析

2025年前十个月,港股市场迎来活跃上市潮,共有79家公司成功登陆,合计募集资金净额达2006.96亿港元。其中,主板占据绝大多数(78家),创业板则有1家。这些企业主要分布在上海、江苏和北京等经济核心区域,显示出区域经济活力与资本市场需求的高度匹配。从行业来看,药品及生物科技、工业工程以及食品饮品成为融资主力。港股以其灵活的上市机制和国际化平台,为不同类型企业提供了广阔的发展机遇,为国内企业拓展资本市场提供了新的路径。

一、哪些企业适合港股上市

01行业特征

技术型如人工智能、大数据、云计算、半导体、生物医药等技术密集型领域,因未盈利或短期难达A股盈利要求,港股成为融资和发展理想选择。

跨境业务型涉及国际化需求强烈的企业,如航运、快递、国际贸易等,港股市场提供更广阔的国际化视野。

消费品、医疗等行业如食品饮料、美妆、加盟连锁等行业,在A股上市困难,港股市场提供更灵活的上市渠道。

02企业特征

亏损但有潜力的企业例如连续亏损但具备较大商业化潜力的企业,港股对高风险高回报企业包容度更高。

历史问题企业因历史沿革、研发费用等问题无法满足A股要求的公司,港股的灵活性有助其顺利上市。

对赌协议或股东退出需求企业签有对赌协议或急需股东退出的企业,更倾向于选择港股快速上市。

二、境内备案制度

2023年3月31日,中国证监会(CSRC)正式实施《境内企业境外发行证券和上市管理试行办法》,为中国境内企业赴境外(包括美国)上市建立了以备案制为核心的监管框架,标志着境内企业境外上市正式从审核制走入备案制时代。该办法适用于境内企业进行直接境外上市和间接境外上市,包括首次公开发行(IPO)、增发以及涉及境外上市的并购交易。

01直接境外上市

在境内登记设立的股份有限公司,若要在境外发行证券或将其证券在境外上市交易,将受到监管。目前,这类上市形式主要指H股上市。

02间接境外上市

主要业务和经营活动在境内的企业,通过在境外注册的企业名义,基于境内企业的股权、资产、收益或其他类似权益,进行境外证券发行或上市交易。这类上市主要包括红筹架构和VIE架构上市。

三、港股上市标准

01主板标准

主板市场主要面向那些业务规模较大、发展稳定的企业。为了符合主板的上市要求,发行人必须满足以下三项测试中的任意一项:
1.png

除此之外,发行人还需满足以下条件:

股东分布要求在上市时,发行的证券应由足够数量的投资者持有,具体人数依据发行规模和性质的不同而有所不同,但无论如何,股东人数必须至少达到300人。同时,上市时,公众持有的证券中,持股量最高的三名公众股东所实益拥有的股份比例不得超过50%。

最低公众持股比例发行人已发行的股份中,至少25%必须由公众投资者持有。如果发行人预期上市后的市值将超过100亿港元,香港联交所可以酌情允许其公众持股比例降至15%-25%之间。

02创业板标准

创业板的上市条件相对宽松,主要吸引处于成长阶段的企业,尤其适合中小型公司。创业板的上市要求要求发行人满足以下两项测试中的任意一项:
2.png

除此之外,发行人还需满足以下条件:

股东分布要求在上市时,发行的证券必须由足够数量的投资者持有,具体人数依据发行规模和性质的不同而有所变化,但至少需达到100人。而且,上市时,公众持有的证券中,三位持股量最高的公众股东所实益拥有的股份比例不能超过50%。

最低公众持股比例已发行股份中,至少25%需由公众投资者持有。如果发行人预期上市时市值将超过100亿港元,联交所可酌情同意将公众持股比例下调至15%至25%之间。

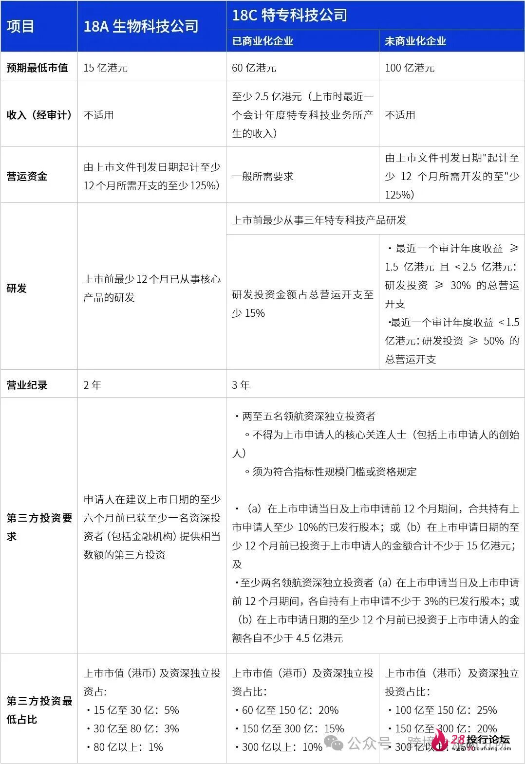
03特殊标准
3.jpg

四、流程和费用

01流程

(1) 筹备阶段◦ 企业评估与准备:评估企业上市可行性,制定计划,明确资金需求与用途。◦ 保荐人选择:确定合适保荐人,签订协议,协助准备上市文件和策略。◦ 财务报表整理:整理并审核财务数据,确保符合联交所披露要求。◦ 治理结构搭建:建立健全治理机制,确保董事会独立性及审计委员会完善。◦ 文件准备与提交:编制注册声明、招股书等材料,提交给香港交易所审查。

(2) 审查与核准阶段◦ 提交申请与材料:向HKEX递交申请书和相关材料,支付申请费用。◦ 文件审核:香港交易所和相关部门审查文件,提出问题并要求补充信息。◦ 回复问询:根据监管机构要求,及时提供所需补充资料和解释。◦ 路演筹备:与保荐人协作,展示公司及上市计划,吸引潜在投资者。

(3) 招股与配售阶段◦ 发行审批与定价:通过审核后,确定股票数量、发行价格和发售方式。  ◦ 招股公告发布:发布招股公告,向公众宣传公司情况,并开始接受认购。  ◦ 股票配售:将剩余股票通过配售分配给机构或个人投资者。

(4) 交易所上市阶段◦ 审议与批准:HKEX上市委员会审议并批准企业的上市申请。  ◦ 股票挂牌交易:公司股票在香港联交所挂牌,正式进入二级市场。  ◦ 增发与股价稳定:首次公开发行后,企业可进行增发,或通过保荐人采取稳定股价措施。

据德勤中国数据,2025年上半年港股平均审核周期为4.2个月,远低于A股的8-12个月。

02费用

港股上市的固定成本通常在2,500万元到4,000万元港币之间,涵盖了多个方面的费用,包括保荐机构费用、审计费用、律师费用、行业研究专家费用、印刷费用、股份过户费用以及股票认购收款银行费用等。在这些费用中,承销商的佣金一般占总金额的1.5%-4%之间,而全球协调人的奖金通常位于0.5%-1%之间。

总体而言,具体的费用金额会根据首次公开发行(IPO)的规模而有所不同。因此,企业在上市前应准备好将募集资金的5%至30%用于支付发行成本。

总结

香港交易所,作为连通世界的国际金融枢纽,为中国企业构建了一个独特且高效的融资与成长平台。相较于A股市场,港股最大的魅力在于其非凡的包容性和灵活度。这对于那些专注于技术创新、拥有广泛跨境业务,以及正处于高速扩张期的成长型企业而言,无疑是突破性的机遇。

登陆港股绝不仅仅是多一个融资渠道那么简单,它更是企业展示自身核心竞争力、实践国际化战略布局的绝佳舞台。对于那些具备长远战略眼光和巨大增长潜力的企业来说,港股所蕴含的战略价值与巨大机遇,是绝对不容忽视的。

回复

使用道具 举报

您需要登录后才可以回帖 登录 | 立即注册

本版积分规则

Archiver|手机版|小黑屋|28投行论坛

GMT+8, 2026-4-14 19:49 , Processed in 0.095682 second(s), 22 queries .

Powered by Discuz! X3.4

© 2001-2017 Comsenz Inc.

快速回复 返回顶部 返回列表