28投行论坛

 找回密码
 立即注册
查看: 7|回复: 0

【香港IPO上市实务手册】第一部分 上市规则--5、境内企业赴港上市中介机构构成及费用预估

[复制链接]

107

主题

122

帖子

374

积分

中级会员

Rank: 3Rank: 3

积分
374
发表于 9 小时前 | 显示全部楼层 |阅读模式
【香港IPO上市实务手册】


第一部分 上市规则


5、境内企业赴港上市中介机构构成及费用预估



中介机构构成

香港上市执行工作,主要由保荐人牵头协调各中介机构进行各条线整体推进。

IPO项目前期和正式启动前需委任的中介机构

保荐人

制定时间表和牵头整体项目管理

牵头公司重组工作、设计交易结构

撰写研究报告

协助聘用中介机构

协调各方尽职调查

业务尽职调查、第三方尽职调查

协助证监会国际部申请材料准备、香港上市申请文件准备

协助与香港联交所及香港证监会等监管机构沟通

准备推介材料,包括分析师演示材料、路演材料以及问答题目

估值、上市前市场推介

配售、定价和后市稳定工作

准备承销协议和其他文本

发行人境内外律师

法律和业务尽职调查

起草招股书

协助公司内部审批事宜

审查公司治理

审查承销协议和其他相关协议文本

出具境内外监管法律意见书

协助与香港联交所沟通

券商境内外律师

法律和业务尽职调查

起草及验证招股书

起草承销协议和其他交易协议

审阅安慰函

出具法律意见书

与香港联交所沟通

工商及税务调档

审计师

根据国际会计准则审计公司历史账目

协助公司准备及检阅盈利及现金流预测

撰写盈利预测与现金流预测备忘录

提供国际 / 香港准则下的审计报告

审阅管理账、出具安慰函

协助回答联交所关于审计及财务方面的反馈问题

税务调档

内控顾问

对公司财务及业务流程、体系和控制等方面进行评估,识别其内控缺陷并协助改进

进行现场抽样并出具内控报告

IPO项目正式启动后需委任的中介机构

行业顾问

撰写行业分析报告

分析行业未来发展

描述行业竞争格局及公司地位

印刷商

负责制版、印刷和分发重委的文件,包括香港招股书、国际发行通函、申请表、正式通知及相关公告等

负责申请材料、招股书等文件的中英文翻译

背景调查机构

根据尽职调查要求,出具对目标对象,一般为股东经营主体和主要子公司、董事高管、重大客户供应商等背景调查报告

公关公司

在项目执行过程中针对公共关系

提供建议提供媒体宣传及其它公共关系材料

负责整体公关工作和媒体推广,帮助全球协调人和发行人协调公关工作

监督和调查媒体对发行人的公开报道,必要时就公关计划提出顾问意见向媒体传达回应,并组织新闻活动

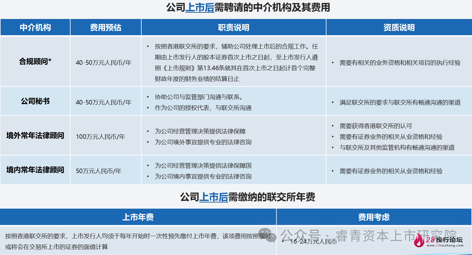
递交A1前后需委任的中介机构

合规顾问

提供上市规则要求下的合规顾问服务

公司秘书

提供企业管治相关意见

日常上市公告及披露

股权登记注册公司

完成股份登记

印发发行人股票

收款银行

收集香港公开发售的申请款项

处理香港发售申请和支票

上市预估费用

一般而言,香港上市中介固定费用范围在约人民币2,000-3,000万元不等,各中介收费水平根据项目规模、项目复杂程度、执行时间长短以及中介机构经验而不同。

1.png
2.png
3.png
回复

使用道具 举报

您需要登录后才可以回帖 登录 | 立即注册

本版积分规则

Archiver|手机版|小黑屋|28投行论坛

GMT+8, 2026-4-14 19:49 , Processed in 0.104270 second(s), 22 queries .

Powered by Discuz! X3.4

© 2001-2017 Comsenz Inc.

快速回复 返回顶部 返回列表