28投行论坛

 找回密码
 立即注册
查看: 2|回复: 0

【香港IPO上市实务手册】第一部分 上市规则--8、专业解读:港股IPO发售机制、初始公众持股量和自由流通量之...

[复制链接]

107

主题

122

帖子

376

积分

中级会员

Rank: 3Rank: 3

积分
376
发表于 2 小时前 | 显示全部楼层 |阅读模式
【香港IPO上市实务手册】

第一部分 上市规则

8、专业解读:港股IPO发售机制、初始公众持股量和自由流通量之新规

2025年8月1日,香港联合交易所有限公司(以下简称“香港联交所”)正式就优化首次公开招股市场定价及公开市场规定的咨询文件刊发咨询总结(以下简称“新规”),对《香港联合交易所有限公司证券上市规则》(以下简称《上市规则》)进行修订。新规于2025年8月4日生效,并适用于(a)所有发行人及(b)于该日期或之后刊发上市文件的新申请人。

此次修订主要涉及三项内容:一是,在首次公开招股市场方面,建簿配售(Bookbuilding Placing)部分的最低分配份额由原建议的50%下调至40%;二是,允许新上市申请人选用发售机制A或机制B,作为首次公开招股发售的分配机制;三是,在公开市场规定方面,调整了初始公众持股量及自由流通量的有关规定。

本次改革被市场认为是香港联交所27年来对新股定价机制最全面、最深入的一次调整。香港联交所此次IPO发行配售制度改革的核心是重新平衡机构投资者与个人投资者的利益分配。香港联交所发言人指出,新规为发行人在投资者群体的选择方面提供了更大的灵活性。

本文将对发行新规的关键内容进行专业解读与分析。

一 新规关键内容解读

1.关于初始公众持股量及自由流通量规定调整

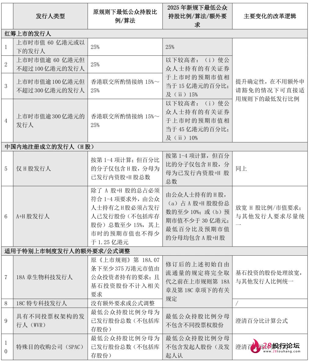
(1)初始公众持股量要求(Initial Free Float)

根据《上市规则》第8.24条的规定,发行人的核心关连人士(包括其董事、控股股东、主要股东及(就中国发行人而言)监事及任何该等人士的紧密联系人)以及与核心关连人士订立安排的若干其他人士均不被视为“公众人士”。因此,为确保新申请人在上市时有一定比例的股份由公众人士持有,并且不受任何禁售规定的限制(即由公众人士持有的自由流通量),香港联交所新增了有关初始自由流通量的规定,即对公司在联交所上市时由公众人士持有且上市时没有出售限制的股份比例及/或对应的预期市值设立了有关要求。

简单地说:

公众持股量=公众人士持有的股份/已发行股份总数(剔除库存股)

同时,新规针对初始公众持股量的规则引入了根据市值而设的“分层机制”,为赴香港联交所申请IPO上市的企业提供了更明确的参考指引。总体而言,市值越大,比例要求越低,以减少稀释股份。

本次新规修订后,显著放宽了对A+H股公司的公众持股量限制,只需满足“30亿港元预期市值”或“10%公众持股量”其中一项即可,由原规则的双重要求改为二选一。这一调整既降低发行人的合规难度,又保留了必要的监管弹性,使国际融资更加灵活。

原规则及新规下初始公众持股量规定对比如下表所示:
1.jpg

(2)新增自由流通量要求

新规要求上市时需有足够的自由流通股,占总数的10%且市值不低于5000万港元,或者上市时预期市值不低于6亿港元。这一规定有利于提升市场交易顺畅度,减少股价被少数人操控的风险。

新规下新增的自由流通量要求如下表所示:
2.png

2.首次公开招股发售机制修订

归纳起来,香港IPO中的发售主要包括两部分:

(i) 国际配售部分(International Placing),其中包括针对基石投资者进行的基石配售(Cornerstone Placing)及针对锚定投资人及其他投资人进行的建簿配售部分(Bookbuilding Placing);以及

(ii) 香港公开认购部分(Hong Kong Public Subscription),即面向香港公众投资人的发售。

(1)建簿配售部分最低分配份额的调整

建簿配售(Bookbuilding Placing)是指向机构投资者和专业投资者配售的股份。

新规要求发行人须在首次公开招股必须分配至少40%的初始发售股份至建簿配售部分(即非由基石投资者参与认购的国际配售部分),若申请人的香港公开认购部分的初订份额为10%(即机制B),则基石投资者占整个发行规模的比例上限为50%;若申请人的香港公开认购部分的初订份额为5%,则基石投资占整个发行规模的比例上限为55%。若考虑香港公开认购部分初订份额为5%情况下的回补机制,则基石投资占发行规模的比例上限最低为25%(即新规下香港公开认购部分最多回补至35%的情况)。新规不适用于18C特专科技公司。

在此之前,“建簿配售”部分没有明确的下限规定。这导致热门新股在优先回拨50%给散户投资者后,再除去基石投资者的份额,机构获配比例可能会极低,机构投资者在新股IPO过程中的定位比较尴尬。散户投资者通常是价格的被动接受者,无论最终定价高低均需按此价格认购;而参与建簿配售的机构投资者则能与发行人就价格进行实质性磋商,表达其认购意向与价格接受度。若新股定价过程中缺乏足够多的积极参与定价的主体,最终的定价可能偏离真实价值,导致上市后股价大幅波动。因此,新规强制保留机构投资者的新股份额,增加了机构投资者的参与积极性,有利于提升定价的准确性和市场稳定性。

(2)分配至公开认购部分机制的调整

新规对港股IPO现行分配及回拨的机制进行了修改,引入了新机制,并允许涉及国际配售部分与公开认购部分的新上市申请人选用机制A或新机制B,作为首次公开招股发售的分配机制。

机制A:将现行分配及回补机制修改为以下公开认购部分的指定分配比例。
3.png

机制B:要求发行人事先选定一个分配至香港公开认购部分的比例,下限为发售股份的10%(上限为60%),并无回补机制。

此前一段时间内,港股市场曾一度陷入新股高破发的窘境,上述调整既为公开认购部分的投资者确保了一定的新股份额,也为上市公司提供了足够的灵活性,同时提高了机构投资者参与建簿配售的动力,降低了因为公开认购部分比例过高带来的错误定价的风险。除此之外,上述调整也有利于投资者更准确地预计和掌握配售情况。

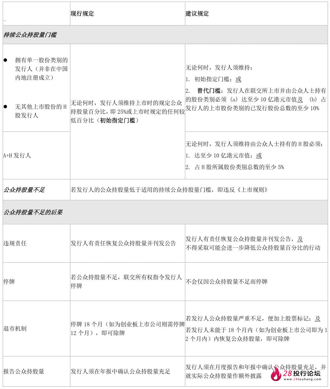
3.持续公众持股量(Ongoing Public Float)的进一步咨询

应市场对设立适当的持续公众持股量(Ongoing Public Float)规定的意见 ,香港联交所正就持续公众持股量(Ongoing Public Float)的建议以及实施这些建议所需的《上市规则》相应修订征询市场意见。公众咨询期将于2025年10⽉1⽇结束。有兴趣可登录香港交易所网站,填写并提交问卷,对此咨询提出意见或建议。

香港联交所上市主管伍洁镟认为:香港联交所将不断优化香港《上市规则》来满足全球不同行业及不同规模发行人的需要。这次的修改建议将为发行人提供更大的灵活性,方便其进行更好的资本管理,同时也引入了有力防止长期违规情况发生的措施,加强保护公司股东的利益。现行及修订建议中的持续公众持股量(Ongoing Public Float)规定比较如下:
4.jpg

二 对于新规实施的总结

1.新规利好港股的机构投资者

香港联交所上市主管伍洁镟表示,港股新股市场定价机制已经超过二十年没有改变,但如今新股交易规模往往要比以前大5至10倍,也有更多国际投资者和机构投资者参与其中,上市制度也需要根据市场的演变而做出相应的提升。香港联交所希望能为发行人和投资者在新股定价和股份分配方面建立一个更灵活、清晰和透明的框架。

此次香港联交所IPO新规的核心在于提升新股定价及分配机制的稳健性,同时增强市场对各类投资者的吸引力,是其持续优化市场机制、增强国际竞争力的重要举措。

香港联交所通过调整配售比例和引入灵活机制,使其IPO制度更贴近国际标准,有助于吸引更多优质企业赴港上市。机制A和机制B的引入,使发行人可以根据自身需求和市场环境选择更适合的配售方式,提高了IPO的灵活性。新规与“H+A”双重上市政策相辅相成,为中国企业提供了更丰富的融资选择。总的来说,新规的实施有利于提升市场流动性与投资者信心、增强港股IPO的国际竞争力、为发行人提供更大灵活性,以及与A股市场形成联动效应。

2、新规对于个人投资者的影响

对于个人投资者(“散户”)而言,鉴于新股发行回拨机制调整及强制的最低“建薄配售”比例,散户投资者可以获得的申购比例降低,新规会导致散户新股发行中签率大幅下降。具体对于散户打新而言,本次规则调整中影响最大的是“发行机制”的变化。

具体来说,如果港股IPO拟上市发行人选择发行机制B并给予香港公开发行较高比例的股票,那么在基本面不佳的情况下,散户可以考虑放弃认购;而选择机制A发行的项目,其认购倍数预计不会低,投资者可能会蜂拥而至,但由于回拨比例减少,中签难度将加大。因此,散户投资者面临着这样一个新的局面:优质股票更难中签,而表现不佳的股票则更容易避开。从这个角度来看,这就形成了一种新的平衡:绩优股的配额更多依赖于运气,这有助于促进股票市场的繁荣;而对于可能表现不佳的股票,散户投资者可以通过审慎选择来规避风险,这对证券市场的长期健康发展而言是有益的。

从香港资本市场投资者结构看,机构投资者占比达到70%~80%,散户投资者占比20%~30%,这个比例与成熟的国际资本市场结构类似,新规对机构投资者参与新股发行进行制度性激励,而对于散户投资者参与新股发行则采取了谨慎的保护与机会的均等,力求强化机构投资者的理性投资与平衡散户投资者的热情参与,既有利于港股资本市场的稳定与理性,也有利于港股市场的活跃。

3、新规对于港股IPO发行人的影响

依据新规,基石投资在整个发行规模中所占的比例上限将被限制在60%以下,对于发行人来说发行难度其实是有所提升的。选择发行机制A的情况,锚定投资人(Anchor)需要到达35%,同时需要担心发行后的风险。因此,如果降低基石投资的比例,发行人可以通过加大路演覆盖范围、引入更多高质量锚定订单,再配合分析师深度覆盖等方式,来弥补传统基石投资所带来的市场信心效应。

同时,新规下,红筹架构的上市发行人可以考虑设置老股发售部分,向没有锁定期限制的第三方投资者出售股份,以更好地满足自由流通量的要求;H股公司在设计拟上市发行架构时,将因新增的自由流通量要求面临更大的压力。拟上市企业需结合新规要求审慎选择上市架构并按需要预留时间进行重组。笔者统计了新规生效期前,即2025年1月至7月间首次上市的H股公司发行情况,发现大部分以H股上市的企业初次向公众人士的发行量少于10%,并通过上市时将部分内资股转为H股,申请“全流通”,以满足初始公众持股量的要求。

这次修订香港联交所调整初始公众持股量、自由流通量、公开招股发售机制等的规则,是从市场结构、交易活跃程度的角度做了综合调整。现有的港股IPO发行人以及计划在香港上市的企业,应当和专业中介机构顾问深入探讨发行结构设计,尤其要在基石投资(涉及遵守禁售期的强制规定)与无锁定期、无分配保证国际配售锚定投资之间做好权衡选择。

回复

使用道具 举报

您需要登录后才可以回帖 登录 | 立即注册

本版积分规则

Archiver|手机版|小黑屋|28投行论坛

GMT+8, 2026-4-15 11:45 , Processed in 0.263935 second(s), 22 queries .

Powered by Discuz! X3.4

© 2001-2017 Comsenz Inc.

快速回复 返回顶部 返回列表