28投行论坛

 找回密码
 立即注册
查看: 670|回复: 0

【香港IPO上市实务手册】第一部分 上市规则--18、港交所推出“科企专线”助力科技公司上市

[复制链接]

127

主题

142

帖子

646

积分

高级会员

Rank: 4

积分
646
发表于 2026-4-16 09:40:53 | 显示全部楼层 |阅读模式
本帖最后由 Samurai 于 2026-4-16 09:42 编辑

【香港IPO上市实务手册】

第一部分 上市规则

18、港交所推出“科企专线”助力科技公司上市

本文旨在解析香港交易及结算所有限公司(以下简称“港交所”)与证券及期货事务监察委员会(以下简称“证监会”)联合推出的“科企专线”(Technology Enterprises Channel, “TECH”)机制,该机制自2025年5月6日起实施,致力于让特专科技公司、生物科技公司在申请香港上市之前的筹备阶段,就能获得专门的上市指引,并可以选择以保密形式提交香港上市申请,同时通过该渠道申请的采用不同投票权架构的申请人,将被港交所视为已满足《香港联合交易所有限公司主板上市规则》(以下简称“《上市规则》”)第8A章所列的创新产业公司及外界认可规定。这一举措不仅体现了香港资本市场对创新企业的支持,更通过制度创新为拟上市企业提供了更高的灵活性与保密性。

一、“科企专线”推出的背景

“科企专线”在今年2月26日由香港特区政府财政司司长陈茂波首次宣布。彼时,陈茂波介绍,为进一步协助特专科技和生物科企筹融资发展业务,特别是已在内地上市的公司,港交所正积极筹备开通“科企专线”,便利有关企业的上市申请准备工作。证监会亦会配合,令申请过程更顺畅。

2025年5月6日,“科企专线”正式推出,港交所集团行政总裁陈翊庭曾将其形容为“手把手的服务”。这一专线旨在进一步优化生物科技公司及特专科技公司的上市流程。

与其他主板公司不同,生物科技公司、特专科技公司申请香港上市分别遵循香港《上市规则》中的第18A章、18C章。这是港交所为拓宽企业上市通道,于2018年4月、2023年3月先后在《上市规则》中新引入的章节,用于支持尚未盈利或未达主板收入要求的生物科技公司和特专科技公司在香港上市、募资。

二、“科企专线”适用公司类型及其上市标准

(一)生物科技公司

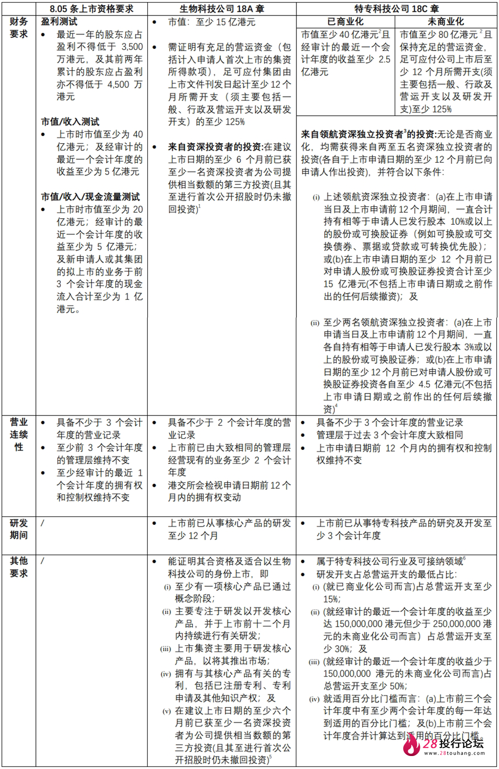
生物科技公司在《上市规则》中定义为“主要从事生物科技产品的研发、应用或商业化发展的企业”。“生物科技”指“利用科学与技术制造用于医疗或其他生物领域的商业产品”。如果该类公司未能满足《上市规则》第8.05(1)条的“盈利测试”、第8.05(2)条的“市值/收益/现金流量测试”或第8.05(3)条的“市值/收益测试”,则可依据《上市规则》第18A.03条的规定申请在香港上市。

(二)特专科技公司

《上市规则》第18C章规则将特专科技公司定义为“主要从事(不论直接或透过其附属公司)特专科技行业可接纳领域内的一个或以上的特专科技产品的研发,以及其商业化及/或销售的公司”。“特专科技产品”定义为“(单独或连同其他产品或服务)应用特专科技的产品及/或服务”,而“特专科技”指“应用于特专科技行业可接纳领域内的产品及/或服务的科学及/或技术”。特专科技公司又进一步分为“已商业化公司”(上市时已符合《上市规则》第18C.03(4)条的收益规定的特专科技公司,即2.5亿港元)和“未商业化公司”(上市时未符合《上市规则》第18C.03(4)条的收益规定的特专科技公司),并适用差异化的上市审核标准。

(三)生物科技公司、特专科技公司上市资格要求对比

相较于香港《上市规则》第8.05条所设定的财务要求,包括满足盈利测试、市值/收入测试或市值/收入/现金流量测试,港交所对生物科技公司和特专科技公司的主要上市条件进行了放宽,简要对比如下:

1.png

三、“科企专线”新机制的核心内容解析

(一)“科企专线”的三大功能

港交所此次设立的“科企专线”并非简单的咨询窗口,而是可以视为一个由资深上市审核团队主导的“前置辅导机制”,其核心功能包括:

专业团队对接:由具备相关经验(即审批《上市规则》第18A章及18C章上市申请及为之提供指引)的专业团队领衔,解决企业在上市筹备阶段的规则适用性问题;

个性化指引:就上市资格及合适性提供指引,例如核心产品要求、是否接受其他生物科技产品及/或不同药监机构监管的临床试验、资深投资者的资格及独立性、特专科技行业可接纳领域,以及接纳当前范围以外的其他新领域/行业为特专科技行业的考虑因素;

非正式预沟通:允许企业就具体规则问题与港交所进行非正式探讨,降低正式申请阶段的合规风险。

有意通过“科企专线”与港交所沟通的潜在申请人,可按照港交所“科企专线”网页上的说明联系上市科,将“科企专线-查询表格”、以及“首次公开招股前查询的补充资料(M119)”,发送到上市科提供的电子邮箱。港交所“科企专线”网页提供的联络信息

2.png

(二)保密上市申请机制

在“科企专线”机制推出前,保密递交仅适用于特定符合条件的公司,这些公司有权以保密方式提交其上市申请版本,即无需在港交所的披露易网站上公开其申请版本清单档。具体而言,若新申请人在呈交上市申请时已在认可海外交易所上市不少于五年且拥有大市值,或根据《上市规则》第19C章申请作第二上市,其可按保密形式呈交申请版本。

生物科技公司及特专科技公司一般处于早期发展阶段或产品尚未商业化的阶段。与其他行业相比,过早或长期披露公司的营运策略、专有技术或上市计划,可能会为这些公司带来过高的风险。

为帮助这些公司减轻有关风险,港交所将允许根据《上市规则》第18A章及18C章上市的生物科技公司、特专科技公司在呈交上市申请时可按保密形式呈交申请版本。需注意的是,须根据《上市规则》第12.01C条刊发整体协调人公告的特专科技公司或生物科技公司,应于刊发聆讯后资料集的同一天刊发整体协调人公告。

此外,以保密形式呈交上市申请的申请人,必须在聆讯后资料集登载前对上市申请严格保密。若发生泄密情况,港交所将综合考量相关情况,有可能行使酌情权要求申请人重新遵守登载申请版本及/或整体协调人公告的规定。考量因素包括泄密的原因及程度、泄露信息的重大性、以及上文第6段所述批准以保密形式呈交的条件是否仍然适用。若港交所要求申请人重新遵守有关登载规定,该申请人须登载申请版本及(如适用)整体协调人公告(如保密形式呈交从未被批准)。

(三)寻求以不同投票权架构上市的特专科技公司及生物科技公司

不同投票权架构上市的申请人需遵循《上市规则》第8A章及《新上市申请人指南》第2.2章的相关规定。在“科企专线”推出之前,所有寻求以不同投票权架构上市的申请人须满足以下主要要求:

(1) 证明其为一家创新产业公司,即具备多于一项的下述特点:

(i) 能证明公司成功营运有赖其核心业务应用了(a)新科技;(b)创新理念;及/或(c)新业务模式,亦以此令该公司有别于现有行业竞争者。申请人应阐述其营运模式与业内传统营运模式的不同,从而令其从同业中脱颖而出。若业内其他公司也采用相似科技/业务模式,港交所会将申请人的科技、创新理念及/或业务模式的应用时间与其最贴近的业内公司作比较,判断申请人是否业内的“先行者”;

(ii) 研发为公司贡献一大部分的预期价值,亦是公司的主要活动及占据大部分开支。申请人应提供其业绩纪录期的研发开支(金额及占总收入/开支的百分比)。此外,申请人应解释研发为申请人已创造的价值。港交所会审查申请人是否将研发开支拨作为无形资产入账,作为评估有关研发活动对申请人所产生价值的指标。若大部分研发开支都没有被拨作无形资产,申请人应解释其原因;

(iii) 能证明公司成功营运有赖其独有业务特点或知识产权。申请人应详细解释其知识产权如何帮助其业务取得成功;及/或

(iv) 相对于有形资产总值,公司的市值/无形资产总值极高。

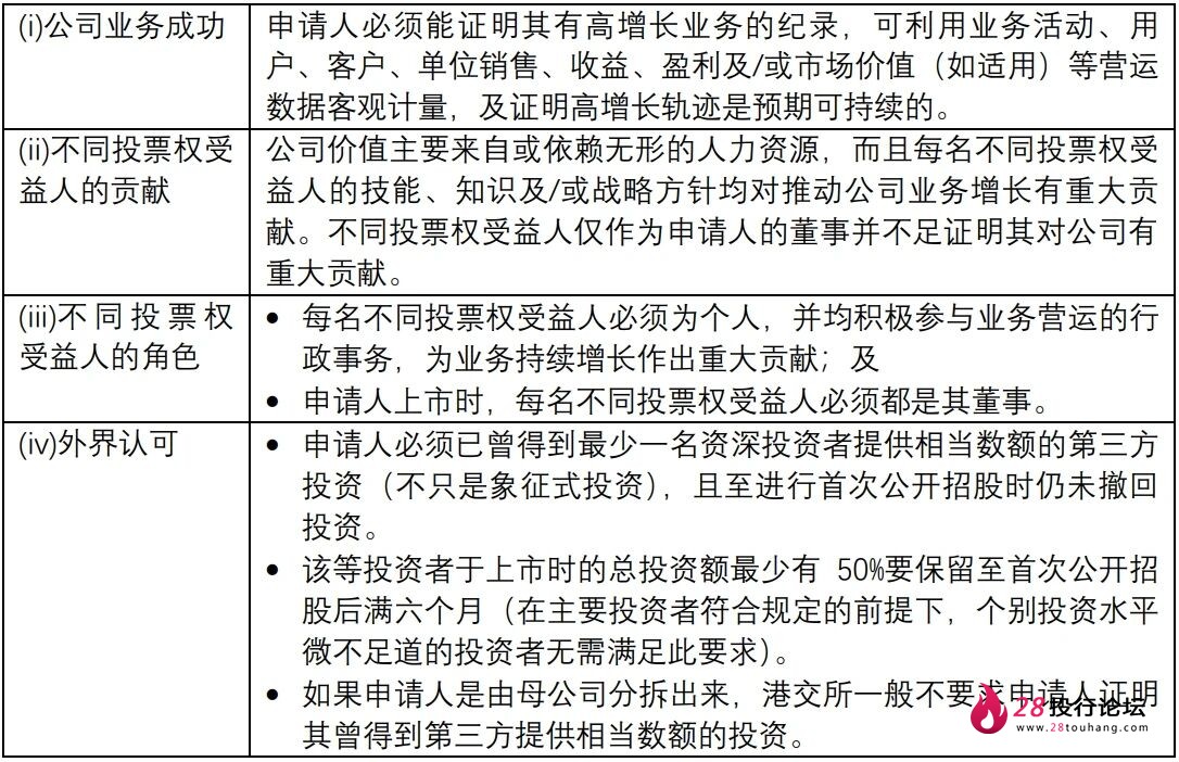
(2)证明其符合以下特征:

3.jpg

(3) 只限以股份类别为基础的不同投票权架构:即任何不同投票权架构的不同投票权必须仅附于发行人的个别股本证券类别,并只就发行人股东大会上的议案赋予受益人更大的投票权。在所有其他方面,具有不同投票权的股本证券类别所附带的权利必须与发行人上市普通股所附带的权利相同。

(4) 上市时市值至少为400亿港元;或上市时市值至少为100亿港元及经审计的最近一个会计年度收益至少为10亿港元;

(5) 同股同权股东必须持有上市发行人股东大会议案不少于10%的合资格投票权;

(6) 新申请人首次上市时,其不同投票权架构受益人实益拥有其已发行股本相关经济利益的占比,合计必须不少于10%;

(7) 上市发行人的不同投票权股份类别赋予受益人的投票权,不得超过发行人股东大会上普通股可就任何议案表决的投票权力的10倍;以及

(8) 不同投票权受益人必须为申请人上市时的董事会成员。

“科企专线”推出后,符合《上市规则》第18A章生物科技公司以及符合《上市规则》第18C章的特专科技公司,将被视为已满足上文所列(1)项的创新产业公司规定和(2)(iv)项的外界认可规定,即符合有不同投票权架构的公司上市应满足的创新产业公司资格。然而,寻求根据《上市规则》第8A章以不同投票权架构上市的申请人仍须遵守《新上市申请人指南》第2.2章和《上市规则》第8A章的所有其他适用规定。

四、对拟上市企业的建议

(一)高效利用“科企专线”机制

建议拟上市企业尽早启动与港交所的沟通,通过“科企专线”的专业团队明确行业分类及核心产品合规性等关键问题。针对特专科技领域界定中的模糊地带,如未列明于可接纳领域名单内的企业可提前准备详细的技术白皮书及商业化路径说明,申请港交所的非正式预评估,以降低后续正式审核阶段的不确定性。此外,建议企业组建由法律顾问、财务顾问及行业专家组成的专项工作组,系统梳理《上市规则》以及《新上市申请人指南》要求,确保早期沟通的针对性和有效性。

(二)保密申请机制

建议拟上市企业及时与港交所就保密操作的具体细节进行预先确认。企业需特别注意,保密机制仅适用于首次递交的申请文件,须根据《上市规则》第12.01C条刊发整体协调人公告的特专科技公司或生物科技公司,仍需于刊发聆讯后资料集的同一天刊发整体协调人公告。鉴于港交所对保密递交及后续披露的合规要求较为严格,建议拟上市企业尽早与具备丰富港股上市经验的律师团队接洽,密切跟踪监管动态,审慎规划递交策略。通过专业团队协调保密申请与后续公开披露的衔接,确保在过渡至全面披露阶段时,既能严格遵循《上市规则》要求,又可有效管控商业敏感信息的过早曝光风险,维护企业市场竞争力与上市进程的顺利推进。

(三)不同投票权架构的合规设计

在“科企专线”机制下,符合《上市规则》第18A章生物科技公司以及符合《上市规则》第18C章的特专科技公司在申请不同投票权架构上市时,已自动满足创新产业公司的认定标准及外界认可要求,这显著简化了此类企业的上市流程。尽管如此,申请人仍需严格遵循《上市规则》第8A章及《新上市申请人指南》第2.2章的其他全部适用规定,包括但不限于充分证明公司业务成功、不同投票权受益人的贡献以及不同投票权受益人的角色的特征、满足特定的财务指标要求、遵守关于董事会成员身份的要求。

在设计不同投票权架构时,企业需重点审查IPO前融资协议中存在的特殊条款与该架构的兼容性,并在必要时通过修订股东协议以消除潜在冲突。此外,企业还须确保不同投票权仅附着于特定股份类别,其附带权利除投票权外应与普通股完全一致,以及持有特别表决权股票的表决权数量最高10倍的限制。同时,同股同权股东在股东大会上至少保留10%的合资格投票权,且不同投票权受益人合计持有不少于10%的已发行股本相关经济利益。企业还需注意《上市规则》第8A.17条对不同投票权受益人的持续规定,确保从制度设计到持续合规各环节均符合港交所的监管要求,为成功上市奠定坚实基础。

五、总结

从允许同股不同权公司上市到允许未盈利生物科技公司上市;从推出SPAC机制到允许特专科技公司于主板上市,再到如今的“科企专线”,港交所近年的一系列改革都在做着同一件事——巩固香港作为新兴及创新公司首选上市平台的地位。这些变革为具备核心技术的生物科技、人工智能、新能源等领域的成长型企业提供了前所未有的资本对接机会,进一步促进了香港市场的多元化和活力。


回复

使用道具 举报

您需要登录后才可以回帖 登录 | 立即注册

本版积分规则

Archiver|手机版|小黑屋|28投行论坛

GMT+8, 2026-6-1 01:18 , Processed in 0.071439 second(s), 22 queries .

Powered by Discuz! X3.4

© 2001-2017 Comsenz Inc.

快速回复 返回顶部 返回列表