28投行论坛

 找回密码
 立即注册
查看: 656|回复: 0

【香港IPO上市实务手册】第一部分 上市规则--22、中国证监会备案程序的流程与审查重点

[复制链接]

127

主题

142

帖子

646

积分

高级会员

Rank: 4

积分
646
发表于 2026-4-16 10:45:59 | 显示全部楼层 |阅读模式
本帖最后由 Samurai 于 2026-4-16 10:47 编辑

【香港IPO上市实务手册】

第一部分 上市规则

22、中国证监会备案程序的流程与审查重点

我们介绍了中国境内企业海外上市选择港股的优势、港股上市的工作流程、成本以及与A股上市流程、成本的对比。2023年初,中国证监会发布的《境内企业境外发行证券和上市管理试行办法》及配套规则(合称为“备案新规”)使得境内企业境外上市正式进入统一备案制度新时代,备案程序成为境内企业境外上市中不可忽视的一大步骤。对此,本文将重点介绍中国证监会备案的流程与审查重点。

根据不完全统计,2024年全年申请直接境外上市(H股)企业备案用时的平均数和中位数分别为155天、143天,用时最短的是龙蟠科技(02465.HK),用时75天;用时最长的是顺丰控股(06936.HK),用时275天。另外,申请间接境外上市(红筹结构)企业备案用时的平均数和中位数分别为223天、231天,用时最短的是华润饮料(02460.HK),用时72天;用时最长的是多点数智(02586.HK),用时435天。

1.jpg

此外,如果企业在备案通知书出具后的12个月内未能完成境外发行上市,并且计划继续推进,则需要更新备案材料。根据港交所上市规则,企业需在聆讯审批日期至少4个营业日之前提交备案通知书。获取备案通知书是企业在香港上市聆讯的必要条件。根据不完全统计,企业从完成备案到通过聆讯的平均时间约为100天,但个体差异极大:最短时间如越疆科技(02432.HK)仅用9天,如祺出行(09680.HK)仅用10天;最长时间如众淼控股(01471.HK)耗时349天。

一、备案流程

关于获取备案通知书,下图简要概述了备案新规施行后境内企业间接境外上市所需流程和步骤:

2.jpg

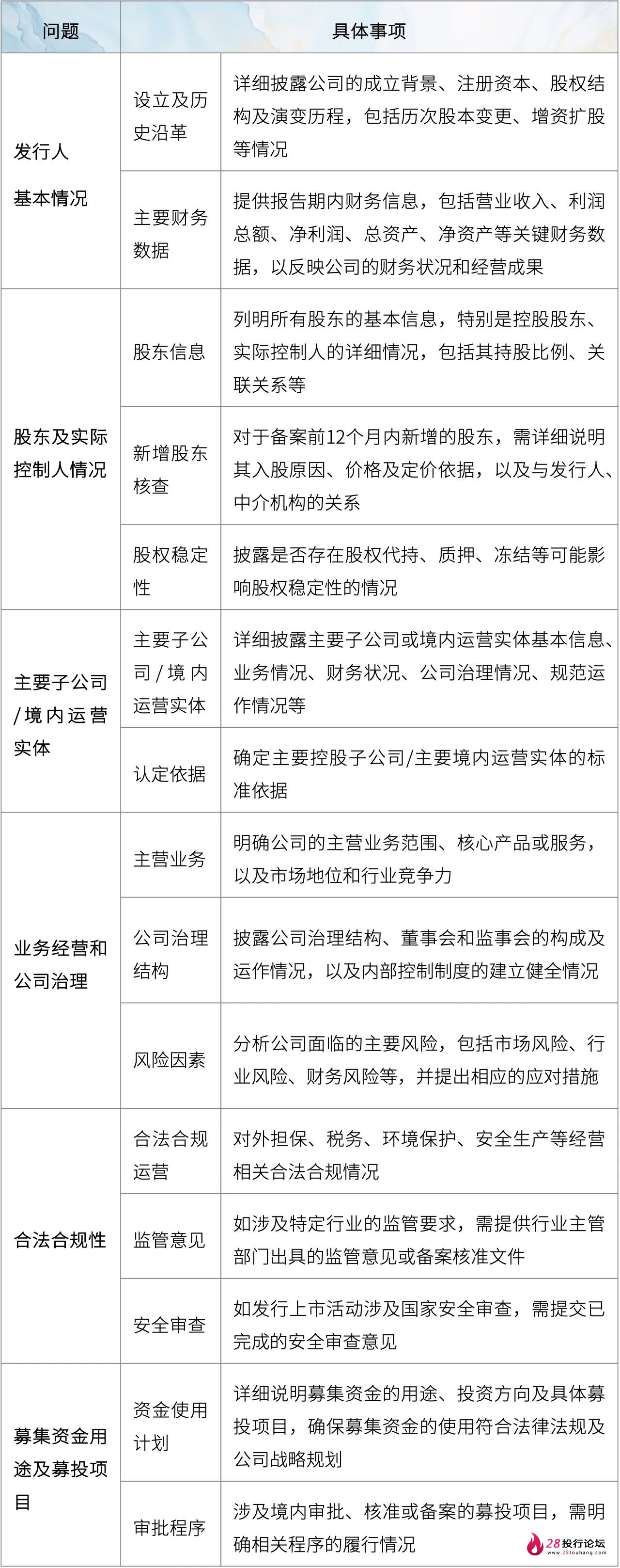
二、中国证监会《备案新规2号指引》备案报告范本事项

中国证监会境内企业境外上市备案新规生效后,境内审核重点主要围绕着《监管规则适用指引——境外发行上市类第2号:备案材料内容和格式指引》(“备案新规2号指引”)所要求的需要在备案报告以及法律意见书披露的事项展开,审查重点包括但不限于:

股权变动情况
股权架构
设立股东
出资情况
经营合规性&业务独立性
股权激励计划&持股平台
信息保护&数据安全
VIE架构&外汇监管

3.jpg

三、中国证监会备案中高频问询问题

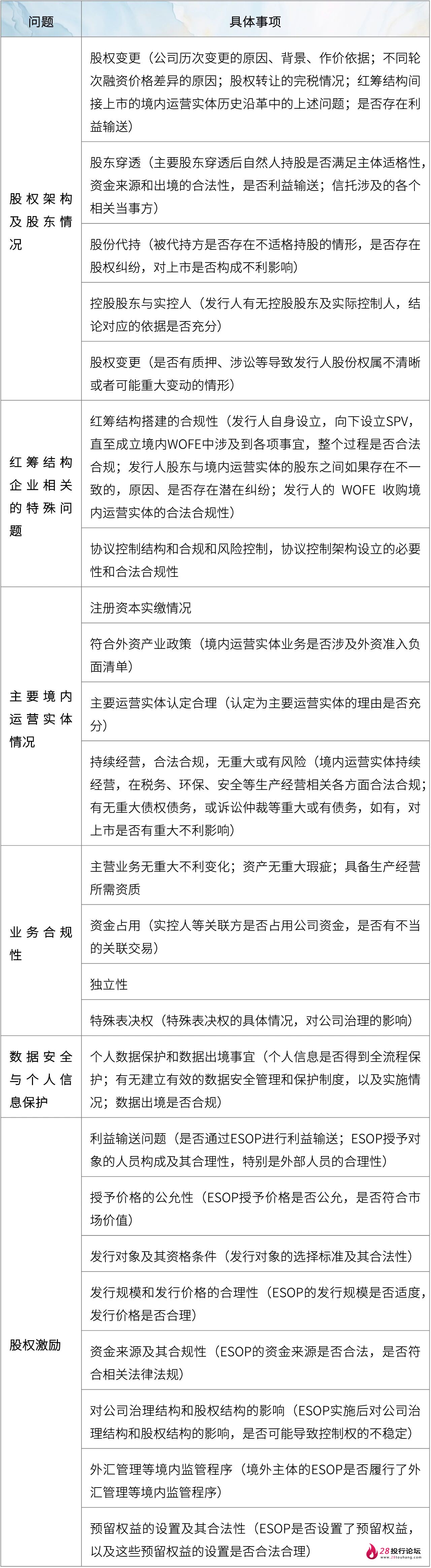
我们总结了近半年境外上市,特别是赴港上市企业在中国证监会备案审查过程中的相关高频问题。目前中国证监会主要关注:1)股权代持情况;2)过往变更过程中的合规性情况;3)红筹结构搭建合规性(如有红筹结构的海外上市项目);4)境内运营实体的实缴出资、持续经营能力等;5)业务合规性以及是否存在资金占用等问题;6)数据保护;以及7)股权激励等方面,我们将具体的高频问题汇总如下:


4.jpg
回复

使用道具 举报

您需要登录后才可以回帖 登录 | 立即注册

本版积分规则

Archiver|手机版|小黑屋|28投行论坛

GMT+8, 2026-6-1 01:20 , Processed in 0.063328 second(s), 22 queries .

Powered by Discuz! X3.4

© 2001-2017 Comsenz Inc.

快速回复 返回顶部 返回列表