请选择 进入手机版 | 继续访问电脑版

28投行论坛

 找回密码
 立即注册
查看: 349|回复: 0

【香港IPO上市实务手册】第二部分 主要上市方式--4、“A+H”双市场融资新机遇,A股上市公司赴港上市实务指南

[复制链接]

130

主题

145

帖子

685

积分

高级会员

Rank: 4

积分
685
发表于 2026-4-22 07:38:53 | 显示全部楼层 |阅读模式
本帖最后由 Samurai 于 2026-4-22 07:45 编辑

【香港IPO上市实务手册】

第二部分 主要上市方式

4、“A+H”双市场融资新机遇,A股上市公司赴港上市实务指南

一、政策红利释放,A股上市公司加速赴港上市

在内地和香港两地市场监管协同推动下,A股上市公司赴港上市正迎来历史性机遇。2023年《境内企业境外发行证券和上市管理试行办法》实施后,备案制大幅简化流程;2024年国务院及中国证监会连续出台政策,明确支持内地企业赴港融资,主要内容详见下图。截至2025年4月,已有美的集团(募资306.68亿港元,创三年纪录)、龙蟠科技、顺丰控股、赤峰黄金4家A股上市公司成功登陆港股,另有宁德时代、恒瑞医药等20余家行业龙头递交申请,单周(4月22日-28日)新增申请量达8家,覆盖新能源、生物医药等多个高增长赛道。

1.png

二、港股VS美股,地缘政治新格局下的上市战略选择

在全球经济格局深度调整、中美关系呈现复杂态势的当下,资本市场的动态与走向愈发受到地缘政治和经济形势的深刻影响,全球资本市场正经历深刻变革。近年来,中美博弈升级,美国对中概股企业的审计监管趋严、科技领域投资限制增加,叠加贸易壁垒,导致美股上市不确定性陡增。在此背景下,香港作为全球最具影响力的金融中心之一,发挥着连接内地与全球的枢纽功能,港股凭借稳定的法律环境、与A股的互联互通机制(如港股通),成为中资企业境外融资的“避风港”,其资本市场的独特优势更加凸显。

(一)审批效率:确定性为王

目前境外上市实施备案制,港股通常能在6-8个月内完成上市流程,流程时效集中且可预期性强,审批效率较高,能够为企业提供更清晰的上市时间规划,减少不确定性。相比之下,美股市场的审计监管收紧,严苛的监管标准对中概股企业并不友好,中概股企业往往需要应对额外的合规审查,整个上市过程可能延长至6-12个月,上市流程的不确定性更高,让许多企业望而却步。

(二)融资能力:灵活性与稳定性并重

香港资本市场为上市公司提供了多样化的再融资工具,包括配股、增发等,且审批备案流程优化,再融资速度快,企业可以根据自身需求灵活选择再融资方式。港股上市公司发行人董事会可以根据股东一般性授权进行配售,发行股数不超过发行人在一般性授权的决议获通过当日已发行股份的20%,无需事前审批。而美股虽然在后续发行或大宗交易方面有明确的指引和完善的市场操作流程,但募资分化显著,部分企业可能难以获得预期的融资规模。

(三)就港股与美股在备受关注的核心上市事项对比如下:

2.png

整体而言,相较美股市场,港股市场在上市审批效率和再融资效率方面更具优势。港股市场汇聚了全球的投资方,吸引了众多国际资本,A股上市公司赴港上市除了能够拥有持续的融资途径,还有助于提升国际知名度和影响力,吸引海外合作方,发展境外业务,正成为A股上市公司拓展融资渠道、实现国际化发展的择优之选。

三、A股上市公司H股发行上市核心条件解析

根据香港交易所《主板上市规则》《GEM上市规则》及相关修订和规则指引,A股上市公司申请在H股上市所适用的主要标准及条件如下:


(一)通用标准

1.主板

主板上市申请人必须具备不少于最近3个会计年度的营业记录,并可选择采用下表所列三组测试(盈利测试、市值/收益/现金流测试、市值/收益测试)之一的指标条件(三选一):


3.png

2.GEM(Growth Enterprise Market,简称GEM)

GEM上市申请人必须具备不少于最近2个会计年度的营业记录,并可选择采用下表所列两组测试(现金流测试、市值/收益/研发测试)之一的指标条件(二选一):

4.png

(二)特殊标准

在主板与GEM的基础上市标准之外,香港交易所还针对特定类型的公司制定了差异化的上市标准,通过设置灵活的上市门槛为创新产业公司提供了适配的融资通道,具体如下表所示:

5.png

2025年5月6日,香港证监会与香港交易所发出联合公告,宣布正式推出“科企专线”,允许生物科技公司和特专科技公司以保密形式提交上市申请,解决了长期困扰创新型企业过早或长期披露公司的营运策略、专有技术、核心产品或上市计划的问题。同时,这两类公司在采用不同投票权架构上市时,将被香港联交所视为已满足创新产业公司规定及外界认可规定,免去繁琐证明流程,助力高潜力科企上市进程。

四、A股上市公司H股发行上市全流程指南

A股上市公司申请在H股上市需适用《境内企业境外发行证券和上市管理试行办法》及相关配套指引的规定,由中国证监会对境外上市实施备案制管理,上市流程可分为以下四个关键阶段,具体如下:

(一)战略筹备阶段

上市申请人选聘中介机构,组建联席保荐人、境内外律师、会计师及行业顾问等第三方服务机构,确定上市结构、发行方案,制定时间表(需同步考虑A股公告时点)。


(二)尽职调查及合规整改阶段

1、全方位尽职调查:上市申请人召开项目启动会,中介机构开展业务、财务、法律等一系列尽职调查,核查股权架构、关联交易、同业竞争、财务指标等重要事项的合规性,对合规问题进行整改与规范;

2、文件准备:准备招股书、审计报告、法律意见书等配套上市申请文件;


3、预沟通:就重大问题与香港联交所提前进行沟通,确认是否会影响上市审核,同时可与中国证监会国际部进行预沟通。


(三)双线审批阶段

1、上市申请人在向香港联交所递交上市申请(通常称为A1)后3个工作日内应向中国证监会提交备案文件。


2、合资格A股上市公司快速审批流程

已于A股上市的公司在香港提交A1时,若符合以下条件:(1)预计市值至少达100亿港元;及(2)在具有法律意见支持的基础上,确认在递交新上市申请前的两个完整财政年度已在所有重大方面遵守与A股上市相关的法律及法规,香港证监会及香港联交所将分别只发出一轮监管意见,并且在不多于30个营业日内完成监管评估。


3、对于其他A股上市公司,香港证监会及香港联交所在分别发出最多两轮监管意见后,会各自评估并指出有关申请是否存在任何重大监管关注事项,香港证监会及香港联交所将分别在不多于40个营业日内完成监管评估。


4、在确认没有重大监管关注事项后,联交所上市申请人向香港联交所提交聆讯安排申请、聆讯前的相关文件,香港联交所确定聆讯时间并审阅上市申请。在预计的聆讯审批日期至少4个营业日之前,上市申请人须取得中国证监会出具的《境外上市备案通知书》。

(四)发行上市阶段

香港联交所上市委员会进行聆讯并审议通过上市申请后,上市申请人及承销商方可开始路演、确定战略/基石投资者、印刷招股书等工作,确定发售股票的数量和发行价格,进行股份公开上市及买卖。

6.png

五、A股上市公司H股发行上市特殊法律问题及监管关注要点

(一)特殊法律问题

1.信息披露

对于A股上市公司而言,筹划H股上市是重大内幕信息。在推进H股上市项目的进程中,须确保内幕信息的保密性并防范内幕交易的发生。A股上市公司赴港H股上市过程中应按阶段履行如下信息披露义务:

7.png

2.估值差异

A股与H股市场由于投资者结构、流动性溢价、交易机制及汇率风险等方面的差异,长期存在估值差异现象,通常表现为A股较H股存在溢价(恒生AH股溢价指数常年在110-140区间波动)。这种差异会导致A股投资者担忧股权稀释及估值水平降低,而H股投资者往往对接近A股价格的发行方案持审慎态度。

实务中,在满足香港交易所公众持股量要求的前提下,通常合理控制H股发行规模、优化定价模型等策略以平衡价差,尽可能降低对A股市场的冲击。此外,H股发行价若显著低于A股,可能触发香港证监会和香港联交所的监管审查,需在招股书中充分披露价差合理性及风险缓释措施。


3.公司治理结构

A股上市公司赴港上市需同时满足A股与H股公司治理规则,差异主要体现在董事会结构、管理层驻留及专门委员会设置上,具体如下:

(1)人数要求:A股要求董事会人数在3人以上,H股对董事会规模没有上下限规定;


(2)独立董事:A股仅要求独立董事占比不低于董事会成员的1/3且必须包含1名会计专业人士,H股除同样要求占比1/3外,还要求至少有一名常驻于香港的独立董事;


(3)多元化要求:H股要求董事会性别多元化,禁止董事均为单一性别,而A股对此尚无限制性规定;


(4)专门委员会的设置和职能划分:如H股审核委员会需全部由非执行董事组成,且主席须为独立董事,而A股要求审计委员会中独董占半数,且召集人为会计专业人士。
因此,A股上市公司启动H股上市进程后,应尽快通过调整董事会人员构成、修订章程等方式实现公司治理合规,并同步披露两地治理结构的衔接机制。

4.关联方/关连人士认定

A股与H股市场对关联方的认定标准存在显著差异,主要为:

(1)持股比例:H股将具有或可实际支配10%及以上表决权的主体界定为关连人士,而A股持有上市公司5%以上股份的人士即被认定为关联方;


(2)人员范围:A股明确将控股股东的董事、监事及高级管理人员纳入关联方范畴,而H股对此类主体则未作规定;但H股将子公司持股10%以上的股东及子公司的董事、监事、高级管理人员认定为关连人士,而A股则没有这一明确规定。

鉴于上述认定标准的客观差异,尽管上市申请人此前已按照A股上市规则完成关联方的认定,但仍需特别关注在H股上市规则下构成关连人士而未被境内上市规则纳入关联方的情形。对此,建议A股上市公司在启动H股上市项目初期,尽早根据香港交易所的要求认定关连人士并梳理清单。


5.锁定期安排
A股与H股在股份锁定期要求上存在差异,根据香港交易所《主板上市规则》第10.07条规定,发行人控股股东的股份锁定期为上市后6个月,并在后续6个月内不得因减持导致丧失控股股东身份。对于特专科技公司,已商业化公司控股股东的锁定期为12个月,未商业化公司控股股东的锁定期为24个月。除了需要遵守A股本身的锁定期限制,还需要符合香港交易所的相关规则和要求,在两地锁定期发生冲突时,上市申请人需与控股股东、董监高进行沟通,通过设置严格的期限,确保锁定期安排的合规性。

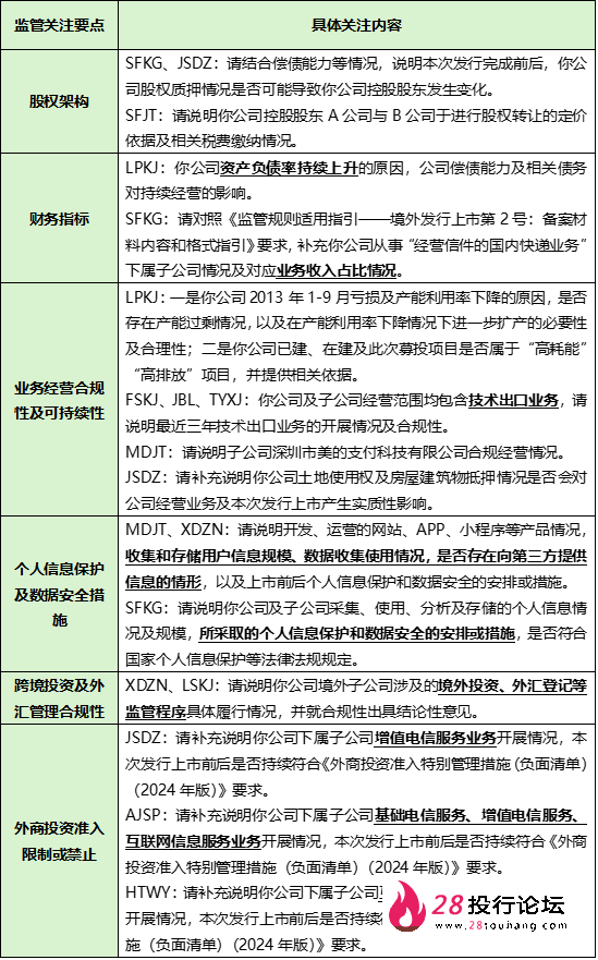
(二)中国证监会监管关注要点

中国证监会近年对A股上市公司H股上市的监管关注要点,主要为股权架构、经营合规性、偿债能力、业务可持续性、外商投资准入限制或禁止、个人信息保护及数据安全措施等内容,具体如下:

8.png

六、展望与建议:把握“A+H”双平台战略机遇
在当前全球经济格局深刻变革的关键时期,A股上市公司赴港上市已从单纯的融资渠道拓展为全方位的国际化战略选择。这一进程不仅需要企业审慎评估全球业务布局与资本战略的匹配度,更要求建立专业的跨境资本运作团队和完善的双重监管合规体系。从执行层面看,企业需重点把握信息披露协调、治理结构优化、锁定期安排等关键环节,特别是要建立适应两地市场特点的估值平衡机制。

随着中国资本市场双向开放进程的不断深化,A股上市公司赴港上市正成为加速发展的市场热潮,未来这一趋势有望继续延续,并以“境内产业链+境外资本链”的模式助力各优质企业深度参与全球竞争,推动中国资本市场实现跨域式进步,既为两地资本市场的协同发展注入更多活力,也为A股上市公司的国际化发展开辟更广阔的空间。

注释:[1]系指上市前三个会计年度中,至少有两个会计年度以及三个会计年度合并计算的比例。

回复

使用道具 举报

您需要登录后才可以回帖 登录 | 立即注册

本版积分规则

Archiver|手机版|小黑屋|28投行论坛

GMT+8, 2026-5-10 10:02 , Processed in 1.316409 second(s), 22 queries .

Powered by Discuz! X3.4

© 2001-2017 Comsenz Inc.

快速回复 返回顶部 返回列表