请选择 进入手机版 | 继续访问电脑版

28投行论坛

 找回密码
 立即注册
查看: 349|回复: 0

【香港IPO上市实务手册】第二部分 主要上市方式--7、解锁A股上市公司赴港H股上市的步骤、信披要点与核心法律...

[复制链接]

130

主题

145

帖子

685

积分

高级会员

Rank: 4

积分
685
发表于 2026-4-22 08:45:23 | 显示全部楼层 |阅读模式
【香港IPO上市实务手册】

第二部分 主要上市方式

7、解锁A股上市公司赴港H股上市的步骤、信披要点与核心法律问题



引言

为加强中国境内企业境外上市统一监管与规范、优化并提升境外上市备案效率,以及建设更加理性、有吸引力的国际证券交易市场,自2023年起,中国证券监管机构关于境外上市的立法及香港证券监管机构对港交所上市的监管规则都做出了重大调整。

受益于香港及内地监管政策的支持以及企业融资渠道多元化及国际化战略落地需求的影响,越来越多的A股上市公司开始考虑或正在积极准备赴港上市。根据Wind的统计,2024年有3家A股上市公司成功登陆香港联交所,2025年上半年以来,宁德时代(300750.SZ)、恒瑞医药(600276.SH)、海天味业(603288.SH)、安井食品(603345.SH)、天岳先进(688234.SH)等A股明星企业亦完成H股上市。趁此A股上市公司赴港上市的热潮,本文对A+H项目涉及的各个环节,以及核心法律问题进行了总结与分析,希望可以帮助拟赴港上市的A股上市公司在准备及申请阶段做好充分的准备。

一、A股上市公司赴香港联交所发行H股并上市的主要流程

A股上市公司申请发行H股并在香港联交所上市需适用《境内企业境外发行证券和上市管理试行办法》及相关配套指引的规定,由中国证监会对境外上市实施备案制管理,上市流程可分为以下四个关键阶段,具体如下:

(一)筹备阶段

上市申请人选聘中介机构,组建保荐人、境内外律师、会计师及行业顾问等第三方专业服务机构,确定上市架构、发行方案,制定时间表(需同步考虑A股公告时点)。

(二)尽职调查及合规整改阶段

(1)全方位尽职调查:上市申请人召开项目启动会,中介机构开展业务、财务、法律等一系列尽职调查,核查股权架构、关联交易、同业竞争、财务指标、劳动人事、重要资产、重大合同以及经营活动等重要事项的合规性,对发现的相关问题进行整改与规范;

(2)文件准备:准备招股书、审计报告、法律意见书等配套上市申请文件;

(3)预沟通:就重大问题与香港联交所提前进行沟通,确认是否会影响上市审核,同时可与中国证监会国际部进行预沟通。

(三)境内外证券监管机构双线审批阶段

1、上市申请人在向香港联交所递交上市申请(A1)后3个工作日内应向中国证监会提交备案文件,具体流程如下:

1.png

2、合资格A股上市公司快速审批流程

2024年10月18日,香港证监会与香港联交所发布了《有关优化新上市申请审批流程时间表的联合声明》(以下简称“联合声明”),宣布将优化新上市申请审批流程时间表,包括加快合资格A股上市公司审批流程,以进一步提升香港作为区内领先的国际新股集资市场的吸引力。根据联合声明:

(1)已于A股上市的公司在香港提交A1时,若符合以下条件:(a)预计市值至少达100亿港元;及(b)在具有法律意见支持的基础上,确认在递交新上市申请前的两个完整财政年度已在所有重大方面遵守与A股上市相关的法律及法规,香港证监会及香港联交所将分别只发出一轮监管意见,并且在不多于30个营业日内完成监管评估。

(2)对于其他A股上市公司,香港证监会及香港联交所在分别发出最多两轮监管意见后,会各自评估并指出有关申请是否存在任何重大监管关注事项,香港证监会及香港联交所将分别在不多于40个营业日内完成监管评估。

(3)香港联交所网站公布的审批流程的示意图如下:

2.png

(四)发行上市阶段

在取得中国证监会备案通知书后,香港联交所上市委员会进行聆讯并审议通过上市申请,此时,及承销商方可开始路演、确定基石投资者、印刷招股书等工作,确定发售股票的数量和发行价格,进行股份公开上市及买卖。

二、A股上市公司发行H股上市过程中的信息披露

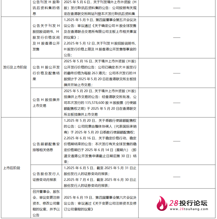
作为一家A股上市公司,筹划发行H股并在香港联合交易所上市属于重大内幕信息。因此,在项目推进过程中,如何有效保密内幕信息、防范内幕交易,并按照步骤和阶段做好信息披露工作,对于确保项目的顺利进行至关重要。以下是笔者根据过往项目经验整理的关键时间节点及主要信息披露指引,并以宁德时代(300750.SZ)为例,梳理了其在H股上市过程中发布的公告内容:

3.png
4.png

三、A+H股的核心法律问题

(一)两地估值差异问题

通常情况下,同一家公司发行的每股股票价格应当保持一致,例如一家同时发行A股和H股的上市公司,其A股和H股的价格理论上应相同。然而,由于行业差异、股息率、投资者结构、流动性溢价、衍生品工具、市场制度与监管机制以及汇率波动等多种因素的影响,同一公司发行的A股和H股价格往往存在显著差异。一般而言,“A+H”模式下的H股股价相对于A股股价普遍存在折价现象。

在跨境资本运作的情境下,当拟赴港上市的A股企业出现H股发行价显著低于境内股价时,可能引发双重市场博弈:一方面,A股投资者出于股权稀释及估值下行的担忧,易对发行方案产生抵触;另一方面,价差压力可能传导至公司治理层面,导致决策层在方案审议时陷入两难困境。实务操作中,企业通常采取小规模首发与定价提升的策略,即通过控制H股发行规模,降低稀释效应;同时优化定价模型缩小境内外价差,以此增强方案的市场接受度。值得注意的是,此类调整须符合香港联交所关于公众持股量的相关要求(详见后文)。

需要注意的是,若A股上市公司依据其A股价格来确定H股发行价格,或H股发行价格与A股价格相近,那么香港市场及投资者在接纳其H股发行时可能会遇到一定的阻力。

为了跟踪两个市场的价格差异,香港恒生指数服务公司于2007年7月9日推出了“恒生AH股溢价指数”,以衡量A股相比H股存在多少溢价,追踪在内地和香港两地同时上市的股票的价格差异。该指数根据纳入成分股的A股及H股的流通市值,计算得出A股相对H股的加权平均溢价。

A股相对H股的溢价率计算公式为:‌溢价率 = [A股价格(人民币) ÷ (H股价格(港元) × 汇率)] × 100%‌。

例如,若H股价格为18元,汇率按1计算,则A股价格约为23元。截至2025年6月底,A股相对H股的加权平均溢价率为‌64.67%‌,较年初的84.22%有所回落,降幅达23.21%。

不同行业差异显著,建筑业溢价率最高(98.49%),科学研究和技术服务业(36.16%)及信息传输、软件和信息技术服务业(39.30%)溢价率较低。 A-H股溢价率呈现行业分化特征,‌高溢价行业‌:建筑业、房地产业、电力等行业溢价率超过80%;‌低溢价行业‌:科学研究和技术服务业、信息传输等行业溢价率低于40%。 ‌

当前A股整体仍呈现溢价状态,但不同公司间差异较大,部分公司出现H股溢价A股的情况【例如宁德时代(300750.SZ)、恒瑞医药(600276.SH)】。A股与H股之间的溢价差异及其行业分布,反映了不同资本市场、投资者群体以及多种综合因素对同一公司不同类型股票价格的影响。这一现象为A股上市公司在决策是否发行H股时提供了重要的参考依据,同时也为其公司战略的制定、实施和实现提供了前瞻性的洞察。

(二)公众持股数量问题

根据《联交所上市规则》,对于拥有一类或以上证券的发行人,其上市时由公众人士持有的A+H股总数必须占发行人已发行股份数目总额的至少25%,且正申请上市的证券类别(即H股)不得少于发行人已发行股份数目总额的15%。若上市申请人市值超过100亿港币,可向联交所申请15%~25%的公众持股量。虽然过往香港联交所曾就个别市值较大公司批准公众持股量的豁免,但仍需要一定时间和精力去与香港联交所进行个案沟通,且初始公众持股量低于15%的先例也较为有限。

2025年8月1日,香港联交所正式就优化首次公开招股市场定价及公开市场规定的咨询文件刊发咨询总结,对《联交所上市规则》进行修订。新规于2025年8月4日生效,并适用于(a)所有发行人及(b)于该日期或之后刊发上市文件的新申请人。

新规显著放宽了对A+H股公司的公众持股限制,只需满足“30亿港元预期市值”或“10%公众持股量”其中一项即可,由原规则的双重要求改为二选一。这一调整既降低合规难度,又保留了必要的监管弹性,使国际融资更加灵活。

(三)不合规事件的识别与处理

如前所述,对于在递交新上市申请前的两个完整财政年度已在所有重大方面遵守与A股上市相关的法律法规的“合资格A股公司”可适用快速审批机制,以尽快完成上市。如果公司或其董事、监事、高级管理人员曾在A股上市期间受到包括证券监管机构在内的主管部门的监管措施或行政处罚,则对公司是否符合快速审批的资格造成影响。

根据香港联交所发布的《新上市申请人指南》第1.2D章,不合规事件大致分为以下几类:

① 重大不合规事件,个别或合计对申请人已产生或将来相当可能产生重大财务或营运影响的不合规事件。例如,导致重大经济处罚或可能导致重要营运设施关闭的不合规事件。重大不合规事件可能会引起就上市合适性及符合上市资格的关注,除了需要在招股说明书中进行披露外,香港联交所在一般情况下会要求申请人在上市前修正所有重大不合规事件;

② 系统性不合规事件,指并非重大不合规事件,但一再发生反映申请人或其董事/高级管理层欠缺以合规方式营运申请人的能力或意愿。香港联交所不要求修正任何系统性不合规事件,是否修正系统性不合规事件是申请人董事及其保荐人的决定;

③ 非重要的不合规事件,指既非重大不合规事件,亦非系统性不合规事件。香港联交所不要求披露任何非重要的不合规事件,也不要求修正任何此等不合规事件。是否修正非重要的不合规事件(不论上市文件中有否披露)是申请人董事及其保荐人决定。

在项目执行过程中,具体事件属于重大不合规、系统性不合规抑或非重大不合规,通常由保荐人及律师根据上述规定进行综合判断。基于上述,于H股上市过程中,中介机构需要重点尽调并甄别上市申请人是否涉及相关不合规事件,如涉及,需结合香港联交所的披露要求谨慎对待,商榷妥善的披露口径并相应完成整改,以避免和A股上市公司已披露的信息产生冲突。

此外,相较于一般的H股上市公司,A股上市公司在申请H股上市时需要关注一种额外的合规风险,即发行人或其董事、高管在A股上市期间曾受到证券监管机构的措施或行政处罚(包括但不限于董事、高管收到警示函,或大股东存在违规行为等)。这不仅可能影响发行人是否符合前述的快速审批资格,还可能影响其任职董事的合适性。因此,在A股上市公司申请发行H股上市前,必须对自身的法律合规情况进行全面自查,确保所有重大法律合规事项均已充分披露。在H股招股书中,应尽量详细说明相关合规事件,包括事件背景、处罚情况、整改措施及其可能带来的未来影响,以确保信息披露的完整性。

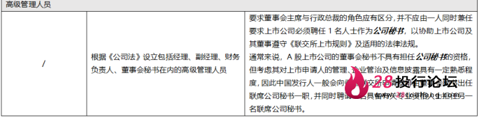
(四)公司治理差异问题

虽然A股公司在A股上市时已根据《上市公司章程指引》《上市公司治理准则》《上市公司独立董事管理办法》等法律法规对其公司治理进行了完善,但其申请H股上市时,还需要根据《联交所上市规则》《企业管治守则》等香港联交所的相关规定对其公司治理进行进一步调整,以确保同时满足两地监管要求。两地对公司治理的主要要求及对比如下:

5.png
6.png

(五)关于关连人士/关联方的认定

《联交所上市规则》对“关连人士”的定义 ,相较于A股上市规则对“关联方”的定义,主要存在以下差异:

① 持股比例要求
香港规则下,持有上市公司10%或以上的表决权被认定为关连人士;境内规则下,持有上市公司股比在5%以上被认定为上市公司的关联方;

② 控股股东的董事、监事、高级管理人员
境内规则下,除了上市公司层面的管理层外,“直接或者间接控制上市公司的法人或其他组织的董事、监事和高级管理人员”也属于关联自然人;香港规则无相关要求;

③ 从时间角度对关联人士的界定
香港规则下,过去12个月曾任上市公司或其任何附属公司董事的人士构成了拟上市企业的关连人士;境内规则下,关联方包括过去12个月曾经是,或未来12个月可能成为上市公司的关联方的自然人或法人;

④ 子公司层面的关联方范围
香港规则下,子公司的主要股东(持股10%及以上)及子公司的董事、监事、高级管理人员都是拟上市企业的关连人士,除外情况是该项规定不适用于“非重大附属公司”;境内规则下,一般根据实质重于形式的原则进行认定。

基于上述,在项目执行过程中,可能会存在按照A股规则不认定为关联方,而根据香港规则构成“关连人士”的情形。笔者建议,在项目启动初期,公司即根据《联交所上市规则》梳理“关连人士”清单、确定“关连交易”范围,并在招股书中进行适当披露,为上市完成后继续存在的关连交易做好合规准备工作。

四、证监会备案反馈问题

2022年以来,共有36家赴港H股上市的A股上市公司收到中国证监会反馈意见,通过对已公示的补充材料要求进行统计分析,梳理出以下出现频率较高的反馈意见类别:

7.png

(一)合规经营

有17家公司被要求说明经营范围及实际业务的合规性,是否取得必要资质许可等,占比约47.22%,包括兆易创新(603986.SH)、锦江酒店(600754.SH)、视源股份(002841.SZ)、国恩股份(002768.SZ)、宇信科技(300674.SZ)、紫光股份(000938.SZ)、三一重工(600031.SH)、中伟股份(300919.SZ)、和辉光电(688538.SH)、纳芯微(688052.SH)、南华期货(603093.SH)、赛力斯(601127.SH)、三只松鼠(300783.SZ)、东鹏饮料(605499.SH)、江波龙(301308.SZ)、天岳先进(688234.SH)、峰岹科技(688279.SH)。如宇信科技被问及下属公司增值电信业务经营许可证的具体情况,紫光股份被问及公司及下属公司经营范围内包含房地产开发、测绘服务、卫星导航业务等的具体情况,是否实际开展相关业务及具体运营情况,是否已取得必要的资质许可等。

(二)股权结构与公司治理

有16家公司涉及该问题,占比约44.44%,包括兆易创新(603986.SH)、锦江酒店(600754.SH)、国恩股份(002768.SZ)杰华特(688141.SZ)、新奥股份(600803.SH)、美格智能(002881.SZ)、宇信科技(300674.SZ)、紫光股份(000938.SZ)、豪威集团(603501.SH)、埃斯顿(002747.SZ)、大族数控(301200.SZ)、三一重工(600031.SH)、赛力斯(601127.SH)、广和通(300638.SZ)、三只松鼠(300783.SZ)、均胜电子(600699.SH)。主要问题包括股权变动情况、股份质押情况、新增股东情况、股权激励计划的合规性等。如杰华特被要求就历次股权变动是否合法合规出具明确结论性意见,国恩股份、美格智能、紫光股份、赛力斯、均胜电子被问及股权质押情况等。

(三)外资准入

有15家公司被问及是否涉及《外商投资准入特别管理措施(负面清单)(2024年版)》领域,以及发行上市前后是否持续符合外资准入政策要求,占比约41.67%。包括碧水源 (300070.SZ)、锦江酒店(600754.SH)、视源股份(002841.SZ)、国恩股份(002768.SZ)、杰华特(688141.SZ)、新奥股份(600803.SH)、美格智能(002881.SZ)、宇信科技(300674.SZ)、紫光股份(000938.SZ)、牧原股份(002714.SZ)、大族数控(301200.SZ)、中伟股份(300919.SZ)、剑桥科技(603083.SH)、南华期货(603093.SH)、赛力斯(601127.SH)、广和通(300638.SZ)、三只松鼠(300783.SZ)、东鹏饮料(605499.SH)、先导智能(300450.SZ)、均胜电子(600699.SH)、安井食品(603345.SH)、宁德时代(300750.SZ)、海天味业(603288.SH)、亿华通(688339.SH)。

(四)数据合规

有8家公司被要求说明开发、运营的网站,APP等产品的数据收集使用情况,以及个人信息保护和数据安全的安排或措施,占比约22.22%。包括锦江酒店(600754.SH)、宇信科技(300674.SZ)、剑桥科技(603083.SH)、南华期货(603093.SH)、赛力斯(601127.SH)、三只松鼠(300783.SZ)、东鹏饮料(605499.SH)、先导智能(300450.SZ)。

(五)募集资金使用

有5家公司被问及募集资金的具体用途、比例以及是否涉及境内外审批、核准或备案程序等,占比约13.89%。如锦江酒店(600754.SH)、宇信科技(300674.SZ)、牧原股份(002714.SZ)、三一重工(600031.SH)、南华期货(603093.SH)均有涉及。

(六)诉讼案件及行政处罚影响

有4家公司被问及相关诉讼案件、行政处罚的情形及是否对上市构成重大不利影响,占比约11.11%。包括国恩股份(002768.SZ)、埃斯顿(002747.SZ)、晶澳科技(002459.SZ)、天齐锂业(002466.SZ)。埃斯顿被问及控股子公司南京鼎派机电科技有限公司受到外汇行政处罚的具体情况,是否及时缴纳罚款并完成整改,是否构成重大违法违规、是否对你公司本次发行上市构成重大不利影响;晶澳科技被问及公司及下属公司存在未决诉讼案件审理进展及是否构成本次上市的实质性障碍;天齐锂业被问及服务合同纠纷的详细情况,受到证券交易所纪律处分的情况和相应整改措施及整改情况。

(七)“全流通”相关

有1家公司新奥股份(600803.SH)被问及拟参与 “全流通” 的股东所持股份是否存在被质押、冻结或其他权利瑕疵的情形,占比约2.78%。

五、结语

得益于两地证券监管机构对赴港上市的政策支持,2025年A股上市公司已经形成赴港发行H股上市的热潮。A股上市公司在通过发行H股实现全球化布局和拓宽融资渠道的过程中,也需面对诸多挑战。香港资本市场以机构投资者为主,其对企业投资价值的判断与A股市场投资者存在差异。相较而言,香港机构投资者更为谨慎,其投资决策与国际资本市场趋势更为一致。因此,那些核心竞争力不足的企业可能会遭遇资本市场的冷遇。

此外,“A+H”双重上市机制要求企业同时遵守两地不同的监管体系,这不仅增加了合规操作的复杂性,还会提高企业的合规成本。针对这一情况,拟赴港上市企业应系统学习香港资本市场的运行规则,建立全流程的合规管控机制,并持续提升合规管理效能,从而为跨境资本运作奠定坚实的制度基础。


回复

使用道具 举报

您需要登录后才可以回帖 登录 | 立即注册

本版积分规则

Archiver|手机版|小黑屋|28投行论坛

GMT+8, 2026-5-10 10:09 , Processed in 0.085030 second(s), 22 queries .

Powered by Discuz! X3.4

© 2001-2017 Comsenz Inc.

快速回复 返回顶部 返回列表