请选择 进入手机版 | 继续访问电脑版

28投行论坛

 找回密码
 立即注册
查看: 354|回复: 0

【香港IPO上市实务手册】第二部分 主要上市方式--11、企业出海红筹架构解析(下):VIE模式及外汇新规下跨境...

[复制链接]

130

主题

145

帖子

685

积分

高级会员

Rank: 4

积分
685
发表于 2026-4-22 09:36:50 | 显示全部楼层 |阅读模式
本帖最后由 Samurai 于 2026-4-22 09:39 编辑

【香港IPO上市实务手册】

第二部分 主要上市方式

11、企业出海红筹架构解析(下):VIE模式及外汇新规下跨境资产管理的新格局




续上篇分析的股权控制模式下的红筹架构企业出海红筹架构解析(上):股权控制模式——搭建稳健的境外上市之路,本文作为下篇将介绍另一种红筹架构模式——协议控制模式。

一、协议控制模式下红筹架构的搭建

(一)什么是协议控制模式?

协议控制模式又称VIE模式。VIE(variable interest entity),即可变利益实体,是指WOFE通过协议控制境内运营公司的权益代替直接控股或收购境内资产,进一步控制境内运营实体的业务和财务,实现财务数据并入、实际控制与利益转移。

如上篇所述,协议控制模式与股权控制模式最大的区别在于,境外主体对于境内运营实体的控制方式不同,前者通过一系列协议控制,后者通过层层股权控制。

1.png

图1-协议控制模式常见架构[1]

(二)哪些企业适合搭建协议控制模式?

协议控制模式主要适用于被列入《外商投资准入特别管理措施(负面清单)》[2]限制或禁止类领域、但仍需引入境外资金进行融资或资本运作的企业,例如:互联网与增值电信业务(如电子商务、社交、搜索、视频、游戏、SaaS、云计算);在线教育与课外培训;网络出版、网络视听等媒体领域;第三方支付等金融科技业务。

在上述领域,由于外资股权受限或禁止,企业无法通过直接股权控制引入境外投资者,因而需通过协议控制方式,将运营实体的经济利益、控制权及表决权通过一系列协议转移至境外SPV,从而实现境外融资、上市及员工期权激励。该模式在现阶段为负面清单行业企业境外融资的主流架构选择。

(三)典型案例

阿里巴巴的核心业务是淘宝、天猫等互联网增值服务。2014年,中国法律法规明确禁止外资直接持有ICP(互联网信息服务业务)牌照。而持有这些关键牌照的,是阿里巴巴在中国境内的运营实体(例如“浙江淘宝网络有限公司”、“浙江天猫网络有限公司”)。如果阿里巴巴希望在美国上市,吸引国际资本,就需要让境外上市公司合法地拥有并控制这些外资无法直接持有的境内牌照公司。

因此,2014年阿里巴巴通过纽交所上市时,其股权结构采用了协议控制模式,境外SPV通过多重协议安排来控制境内牌照公司,管理庞大业务,在不违反当时中国法规的同时又能充分吸引利用全球资本。

2.jpg

图2-阿里巴巴上市时的股权架构[3]

1.架构第一层:开曼公司(阿里巴巴集团控股有限公司)作为上市主体

开曼公司信息透明度高、税负低、资金进出自由,红筹企业多选择在开曼注册公司作为上市主体。本次作为上市主体的开曼公司为阿里巴巴集团控股有限公司,它通过中间持股实体间接100%持股下层香港子公司,自身不直接持有中国境内任何ICP牌照公司股权,通过协议控制把境内运营公司财务数据全部并表。

2.架构第二层:香港公司(淘宝中国控股有限公司(香港))有利于减免税负

淘宝中国控股有限公司(香港)等香港公司由开曼公司全资持有,根据中国境内与香港签订的税收协定按5%股息预提税率[4]将利润分红,有利于减免税负。

3.架构第三层:WFOE外商独资企业(淘宝(中国)软件有限公司、浙江天猫技术有限公司等)通过协议控制境内运营公司

该层企业是VIE结构中的关键环节。WFOE本身可以从事一些允许外资经营的业务,但其核心任务是与真正的业务牌照公司签协议、通过协议持有后者100%股权质押、向后者派驻被授权董事。通过协议,将国内运营公司的经济利益转移至境内WFOE,从而启动利润向海外汇出的流程。

4.架构第四层:中国境内持牌运营公司层(VIE实体/OPCO)(浙江淘宝网络有限公司、浙江天猫网络有限公司等)负责业务运营

浙江淘宝网络有限公司、浙江天猫网络有限公司等公司持有ICP证、网络文化经营许可证等外资禁入资质,负责具体业务运营,与商家签署协议、雇佣员工并持有服务器等资产,把人员与资产同持牌主体隔离,既降低牌照公司直接经营风险,也便于未来政策放开时通过股权交易实现资产整体转移。该层架构的公司通过一系列协议接受上层WFOE的控制,这些协议包括:独家技术服务协议、股权质押协议、贷款协议、独家购股权协议、投票权委托协议。

3.jpg

图3-阿里巴巴招股书中披露的协议控制方式[5]

二、小结

股权控制模式的优势和合规义务上市公司获取境内经济利益:通过《独家业务合作协议》《股权质押协议》《投票权代理协议》等合同安排,使得SPV能够实现合并报表,将境内运营实体的全部经济利益与表决权转移至WFOE乃至上市公司。

应对外资准入政策:针对外商投资准入负面清单中限制或禁止类领域(如互联网内容服务、在线教育、数据服务等),VIE结构为企业境外上市提供可行路径。外汇登记的必要性:企业创始人须按规定完成37号文[6]规定的返程投资外汇登记,这是实现利润汇出、实施员工期权计划及进行后续融资的外汇合规前提。未完成登记可能影响结构整体合规性。

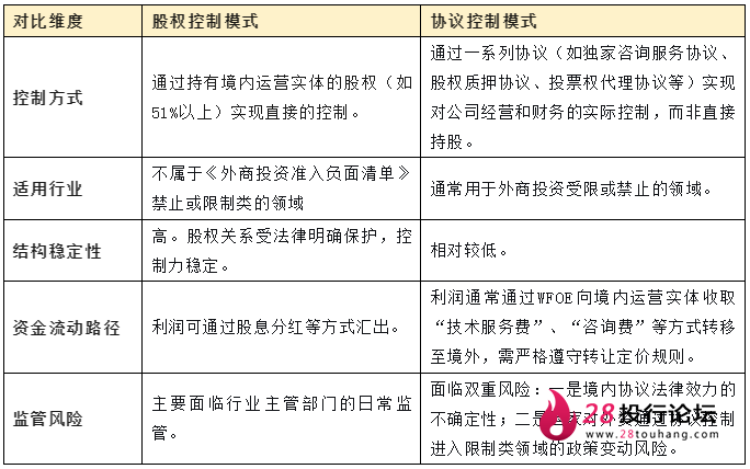
三、总结:股权控制模式与协议控制模式的区别

股权控制模式与协议控制模式在控制方式、适用行业、外汇登记等方面均存在区别。两种模式的主要差异通过以下表格展示:

6.png

四、展望:红筹架构+信托架构的未来

红筹架构是中国企业出境融资的主通道,为中国创新型企业连接全球资本与市场的“战略桥梁”。与此同时,跨境投融资外汇管理的深层改革,正在为红筹架构的未来发展注入前所未有的活力与灵活性。

2025年9月15日,国家外汇管理局发布的《国家外汇管理局关于深化跨境投融资外汇管理改革有关事宜的通知》(汇发〔2025〕43号,简称“43号文”)[7]提出了一系列跨境投融资便利化的开放措施,如:

5.png

对于已经搭建红筹架构且在顶层搭建信托的企业,43号文有助于企业实现从“商业实体”到“家族财富”的升级,资产处理变得更为灵活、私密和高效。

例如,由于43号文取消购买非自用的住宅性质房产的限制,外资企业在境内买房变得更加直接和便利,通过红筹架构的多层传导,房产所有权被置于信托BVI公司之下。这一安排不仅提升了资产操作的灵活性,也为后续的资产保护提供了全面且跨境的升级保障。

未来,红筹架构的发展必将与中国资本市场开放和外汇管理改革同频共振,在合规与创新、本土与全球之间找到最佳平衡点。而在顶层搭建信托架构,将原本主要用于融资上市的商业架构,转变为一个强大的全球化财富治理平台,完成从“创造财富”到“守护并传承财富”的智慧跨越。

回复

使用道具 举报

您需要登录后才可以回帖 登录 | 立即注册

本版积分规则

Archiver|手机版|小黑屋|28投行论坛

GMT+8, 2026-5-10 04:14 , Processed in 0.084839 second(s), 22 queries .

Powered by Discuz! X3.4

© 2001-2017 Comsenz Inc.

快速回复 返回顶部 返回列表