请选择 进入手机版 | 继续访问电脑版

28投行论坛

 找回密码
 立即注册
查看: 272|回复: 0

【香港IPO上市实务手册】第三部分 其它上市方式-第二上市-3、中概股回港之路——“二次上市”与“双重主要...

[复制链接]

130

主题

145

帖子

685

积分

高级会员

Rank: 4

积分
685
发表于 2026-4-28 09:46:32 | 显示全部楼层 |阅读模式
本帖最后由 Samurai 于 2026-4-28 09:47 编辑

【香港IPO上市实务手册】

第三部分 其它上市方式

第二上市

3、中概股回港之路——“二次上市”与“双重主要上市”探析

2025年4月9日,美国财政部长斯科特·贝森特在接受福克斯商业频道采访时明确表示,不排除将中国企业股票从美国交易所退市的可能性。

实际上,这不是美国第一次试图将证券监管政治化,2020年底,美国借《外国公司问责法案》(“HFCAA”)发起了主要针对中概股上市公司的、实际无法被满足的审计监督要求[1],导致中概股证券面临禁止交易风险;

2022年3月,美国证券交易委员会(“SEC”)把上百家在美国上市的中国公司暂时或者正式列入HFCAA的预摘牌名单;

2025年2月,特朗普政府发布名为“美国优先投资政策”的总统备忘录,明确要求美国上市公司会计监督委员会对中概股审计机构实施“最严审查”,包括审查其与中国政府的关系、数据安全协议等,并限制美国基金对中国资产的投资,这一政策已导致2025年第一季度多家中概股上市公司因审计合规问题暂停交易。

中概股面临的政策与监管环境日趋复杂,或将加快其寻求多元化上市布局,将香港作为它们的重要选择。本文将从中概股回港的二次上市和双重主要上市路径出发,深入分析两个路径的特点及交易安排,以期为读者提供有价值的参考。

一、中概股回港的政策支持

在外部环境冲击使得在美中概股充满变数和不确定的同时,中国证监会与香港监管层则密集释放积极信号,香港资本市场通过不断优化上市制度、审批流程,积极迎接在美中概股上市公司“回归”港股市场,以此应对可能的退市威胁,积极拓宽融资渠道和增加股票流动性。

2018年4月24日,作为上市改革的一部分,香港联合交易所(“联交所”)在《主板上市规则》(“《上市规则》”)新增三个章节并对现行《上市规则》条文作相应修订:

(1)允许未能通过主板财务资格测试的生物科技公司上市;

(2)允许拥有不同投票权架构的公司上市;

及(3)为寻求在香港作第二上市的大中华及国际公司设立新的便利第二上市渠道,该规则极大地便利了众多在美上市的中概股上市公司(尤其是大型科技公司)回归香港进行二次上市或双重主要上市。2021年11月,联交所刊发新的《海外发行上市制度咨询总结》,该文件旨在对《上市规则》作出新修订,降低第二上市门槛,放宽双重主要上市接纳范围,为在美中概股上市公司回归香港提供了更加宽松的环境。

二、中概股回港的市场现状

2018年上市制度改革以来,截至2025年6月30日,多家头部中概股上市公司已通过二次上市(Secondary Listing)以及双重主要上市(Dual Primary Listing)的方式“回归”港股市场,其中12家为二次上市(公司名称后以字母“S”标记[2]),14家为双重主要上市(与正常IPO公司无异,公司名称后无标记),7家为二次上市后自愿将上市地位转为双重主要上市,而在二次上市和双重主要上市中,亦有多家公司选择通过介绍方式赴港上市。

港股“介绍上市”的核心是使已发行的现有股份获得在联交所的公开交易资格,以“介绍”形式上市的企业不涉及新股发行及募资(与IPO根本区别),且在未获监管豁免前提下上市之日起六个月内不得进行增发再融资,采用该模式上市的企业,通常现金流较为充沛,因免去招股定价环节,审批流程将大大缩短。

1.jpg

截至目前,诸如拼多多(NASDAQ: PDD)、满帮集团(NYSE:YMM)、禾赛科技(NASDAQ:HSAI)、唯品会(NYSE:VIPS)、富途控股(NASDAQ: FUTU)等二十多家美股上市公司,亦成为了目前备受市场关注的港股二次或双重上市的热门候选。

三、中概股回港的路径选择

目前,美中概股回归港股上市通常有以下几种途径:二次上市、双重主要上市、二次上市后转为双重主要上市、私有化退市后申请香港上市。因私有化退市成本高、不确定性大,现阶段并未有中概股以该等方式完成回归港股[5],故本文亦主要围绕常见的二次上市、双重主要上市以及二次上市后转为双重主要上市进行探讨。

(一)二次上市和双重主要上市之概念

1、二次上市

二次上市(《上市规则》中又称为“第二上市”)是指在联交所批准上市前,已经在合资格交易所[6]或认可证券交易所[7]完成主要上市的海外发行人,在符合《上市规则》第19C章的前提下,可以申请在香港进行二次上市,并且其大部分证券通常在香港以外地方买卖。根据《上市规则》,“海外发行人(Overseas Issuer)”指非香港发行人也非中国发行人的其他发行人,而“中国发行人(PRC Issuer)”指在中国正式注册成立为股份有限公司的发行人,据此,以红筹架构赴美上市的该等中概股公司应当纳入“海外发行人”的概念范畴。完成二次上市的公司可在其主要上市地及港股证券市场发行相同类型的股票,通过国际托管行和证券经纪商,实现股份跨市场流通,这种方式主要以存托凭证(Depository Receipts)的形式存在。

此外,若发行人仅在香港作二次上市,则联交所预计发行人的证券将仍然主要在其主要上市地交易并受该地监管,故二次上市的审核标准将相对宽松,发行人无需遵守《上市规则》中的部分内容(参考《上市规则》19C.11),可享受特定规则的豁免(如自2025年起,双重主要上市企业需完全遵守联交所《气候信息披露指引》,而二次上市企业可暂缓执行),且除了固定的豁免内容,发行人还可以向联交所申请豁免遵守其他上市规则。

根据发行人是否设置有不同投票权[8](Weighted Voting Right, “WVR”)架构,《上市规则》规定了赴港二次上市的主体应当满足以下任一标准:

2.jpg

从上表可知,对于未设置同投票权架构的海外发行人,赴港二次上市的市值要求将大大降低,且联交所亦针对未设置不同投票权架构的海外发行人在港申请二次上市提供了一项豁免,即若该发行人为信誉良好且历史悠久的公司,并且上市时的市值远超过100亿港元,则其在主要上市地良好合规记录保持期限可获得豁免。但若传统巨头赴港,通常更倾向选择“介绍上市”(Introduction)而非二次上市,比如贝壳于2020年8月13日在纽交所上市后,即通过介绍上市的方式于2022年5月11日在香港联交所主板上市,两地上市时间间隔不到两年。

2、双重主要上市

双重主要上市是指在联交所主要上市的发行人,同时在一个或多个海外交易所做主要上市,即两个资本市场均为第一上市地。除非获特别豁免,作双重主要上市的发行人须同时符合香港及有关的另一市场的所有上市规定,其须遵守的规则与在香港首次公开发行股份的公司要求完全一致。

与二次上市不同,在美中概股若完成港股双重上市,则若其于美股退市,亦不影响其在港股的上市地位,另外,由于双重上市模式下发行人可于两个市场独立定价,降低了单一市场波动、投资人情绪、地缘政治等因素对发行人带来的影响,发行人亦可在不同市场中寻求价值重估,令企业拥有更多可能性。此外,受益于香港资本市场支持政策稳步推进且不断深化,符合香港联交所IPO的监管环境和条件便于回港企业未来回归A股实现三地上市。

值得一提的是,今年国内A股上市公司赴港上市发行H股持续升温,即所谓的A+H模式,而双重主要上市模式也是目前A+H的主流选择,且为了给A+H模式加速,香港监管机构对符合规定的公司开通了快速通道[10],促进两地资本市场紧密联系。

3、二次上市转为双重主要上市

基于上文介绍,已经赴港完成二次上市的中概股企业,是否可以转为双重主要上市?答案是肯定的,尤其在中美关系日益紧张的今天,一旦中概股在美被强制退市,则作为美股上市主体“投影”的在港二次上市地位也将归于虚无。因此,双重主要上市已超越二次上市,逐渐成为中概股回港的主流,而此前选择二次上市的中概股,或因启动回港时香港资本市场还未完全放开(如2021年11月之前带有不同投票权架构或者可变利益实体架构(VIE架构)的中概股从政策监管上实际无法直接操作双重主要上市[11]),虽然满足主要上市要求,但仍先选择二次上市获得股份在港交易机会。

2021年11月《上市规则》修订后,紧接着联交所于2022年1月发布HKEX-GL112-22指引信,为已于联交所完成二次上市的海外发行人改为双重主要上市或主要上市提供指引,在符合以下三个条件中任一条件的,可申请转换上市地位:

(1)其上市股份交易如《上市规则》第19C.13条所载大部分转移至联交所市场(“转移”);

(2)自愿转换至于联交所作双重主要上市(“转为主要上市”);及

(3)其股份或其股份的预托证券如《上市规则》第19C.13A条所载在其主要上市的认可证券交易所自愿或非自愿除牌(“海外除牌”)。

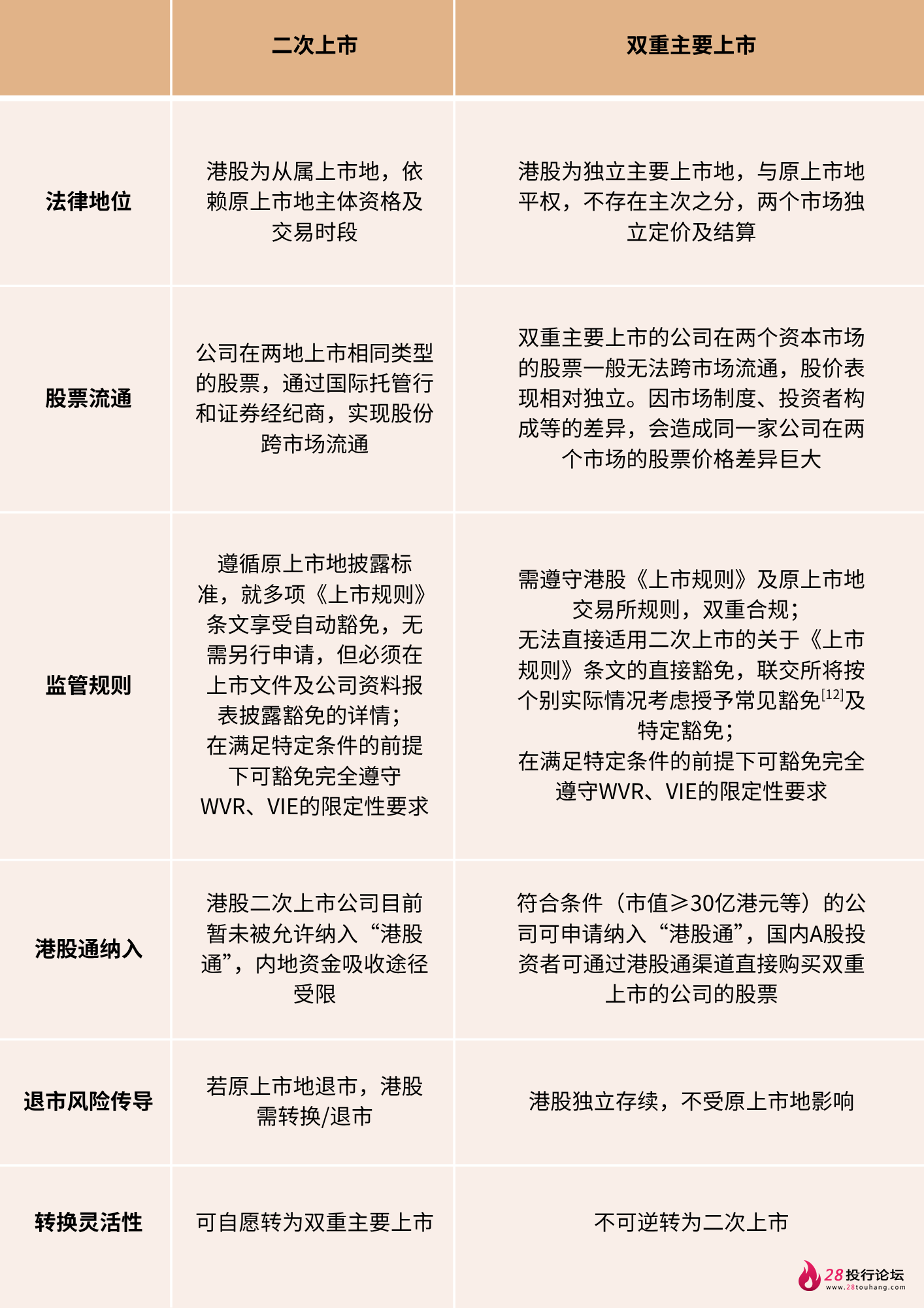
(二)二次上市与双重主要上市之对比

相较于双重主要上市,二次上市所需时间更短、上市和上市后的合规成本更低,但二次上市目前暂无法被纳入港股通,且无法解除对原上市地的依赖,而双重主要上市的上市地位更为稳固。二次上市和双重主要上市从发行条件、监管、流通等维度的对比主要如下:

3.png

回归港股之路存在机遇与挑战,如同双刃剑一般,既能够为中概股企业带来减少退市风险、拓展融资渠道、修复估值等诸多积极影响,亦可能引发估值波动、合规成本增加,甚至地缘政治的传导等潜在风险。因此,企业在面临被动退市或考虑主动回港时,需提前做好战略规划,结合自身的业务特点和发展规划,选择最适合的路径。

四、结语

2025年过半,资本市场无法避免的话题之一就是港股上市热。从阿里巴巴摸着石头过河式的港股二次上市开始,2021年至2022年港股经历了一波中概股回归热。如今,随着中美在国际金融领域再度面临权利博弈的局面,展望未来,中概股企业对多元化上市布局的需求将愈加迫切,香港资本市场凭借其独特的制度优势、成熟的金融市场体系,以及与内地市场的紧密联系,有望持续成为更多中概股企业的首选“避风港”。与此同时,香港监管机构不断优化的上市规则和政策支持,将进一步提升港股市场的吸引力和竞争力。在政策支持与市场需求的双重推动下,中概股回归港股的进程将不断深化,这不仅为中概股企业自身的发展开辟了新的道路,也为港股市场的繁荣注入了新的活力。

本文为港股IPO系列文章的开篇,在后续文章中,我们将聚焦于“A+H”股上市模式以及港股上市企业的再融资,通过展开深入解析与分享,力求为读者呈现港股资本市场多元生态的更多细节与洞察。

注释[1] 根据财政部于2015年发布并实施的《会计师事务所从事中国内地企业境外上市审计业务暂行规定》,中国内地企业依法委托境外会计师事务所审计的,该受托境外会计师事务所应当与中国内地会计师事务所开展业务合作,其中在境内形成的审计工作底稿应由中国内地会计师事务所存放在境内;根据2023年3月31日实施的《关于加强境内企业境外发行证券和上市相关保密和档案管理工作的规定》的规定,保密和档案管理责任亦适用于间接境外发行上市主体的境内运营实体,即适用于中概股常使用的红筹架构,而境内企业向有关证券公司、证券服务机构、境外监管机构等单位和个人提供会计档案或会计档案复制件的,应当按照国家有关规定履行相应程序。基于中美两国法律制度的冲突,中概股上市公司实质无法满足该审计监督要求。

回复

使用道具 举报

您需要登录后才可以回帖 登录 | 立即注册

本版积分规则

Archiver|手机版|小黑屋|28投行论坛

GMT+8, 2026-5-10 10:33 , Processed in 0.094261 second(s), 22 queries .

Powered by Discuz! X3.4

© 2001-2017 Comsenz Inc.

快速回复 返回顶部 返回列表